Lembaga Sertifikasi Sistem Manajemen Mutu
Lembaga Sertifikasi Sistem Manajemen Mutu (LSSM) Balai Standardisasi dan Pelayanan Jasa Industri Pekanbaru (BSPJI Pekanbaru) hadir sebagai bagian dari jaringan nasional BSPJI yang menjalankan peran penting dalam mendukung penerapan sistem manajemen mutu di sektor industri. LSSM BSPJI Pekanbaru berkomitmen memberikan pelayanan sertifikasi yang profesional, menjunjung tinggi integritas, serta menjaga ketidakberpihakan dalam setiap proses sertifikasi.
Dalam pelaksanaan operasionalnya, LSSM BSPJI Pekanbaru selalu mengutamakan efisiensi pelayanan dan didukung oleh tenaga ahli yang kompeten di bidangnya. Pelayanan dilakukan dengan pendekatan berbasis pelanggan, menyesuaikan kebutuhan serta karakteristik industri di wilayah kerja Riau dan Kepulauan Riau.
Proses sertifikasi dilaksanakan secara objektif, transparan, dan adaptif terhadap dinamika industri, serta menjamin kerahasiaan informasi pelanggan. Komitmen ini menjadi dasar LSSM BSPJI Pekanbaru dalam membangun kepercayaan dan mendukung peningkatan daya saing industri di wilayahnya.
Ruang Lingkup LSSM BSPJI Pekanbaru
| No | Kode Sektor | Klaster Industri | Lingkup |
|---|---|---|---|
| 1 | 3 | Industri Pengolahan | Produk makanan, minuman, dan tembakau |
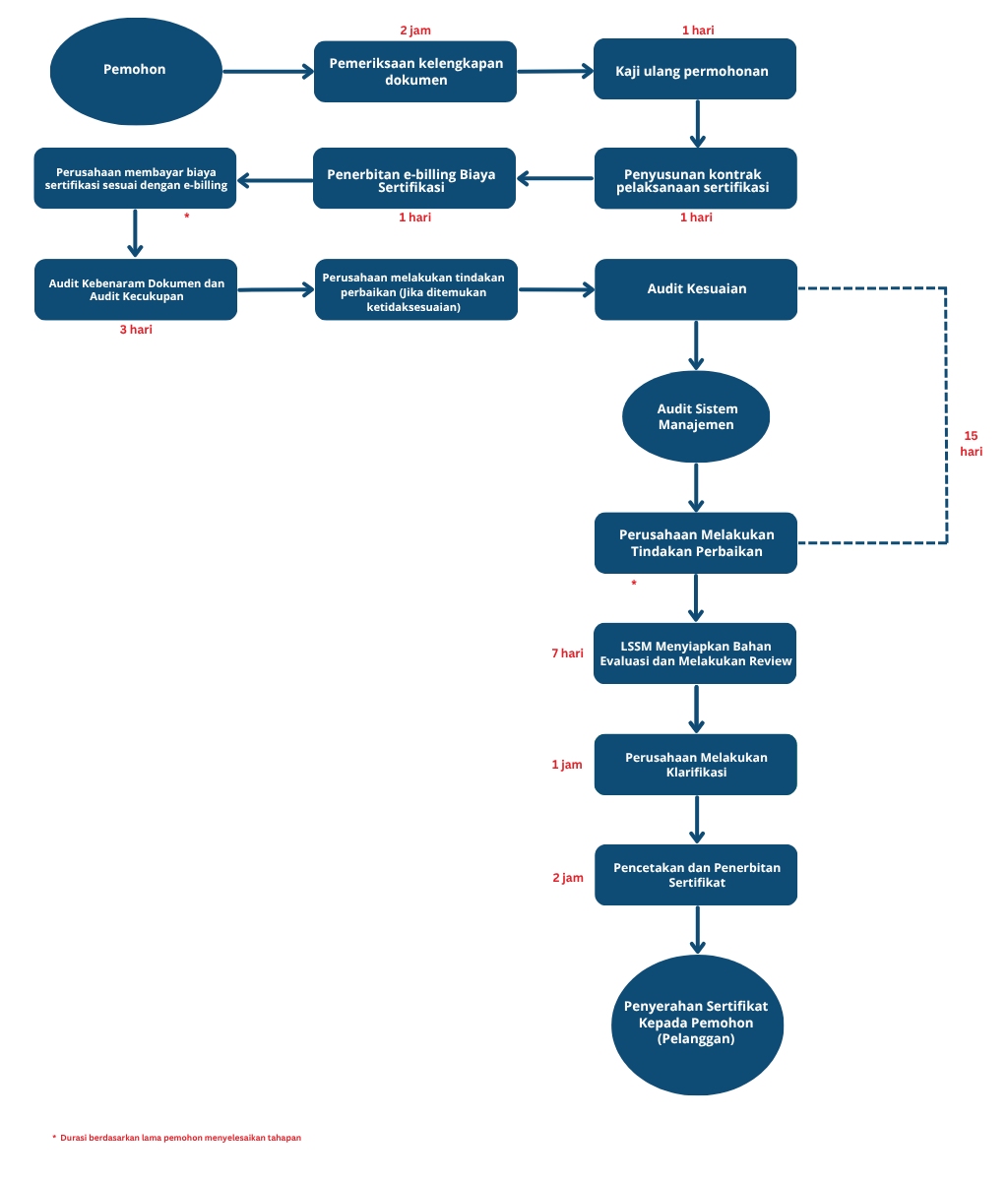
Alur Sertifikasi
Berikut alur tahapan dalam proses memperoleh Sertifikasi Sistem Manajemen Mutu:
Dokumen Persyaratan
Permohonan pengajuan sertifikasi dapat dilakukan dengan mengisi formulir permohnan pada link berikut Pengajuan Permohonan Sertifikasi SIstem Manajemen Mutu.
Berikut dokumen persyaratan yang dibutuhkan dalam sertifikasi sistem Manajemen:
| No | Daftar Dokumen Sertifikasi |
|---|---|
| 1 | Checklist Pemeriksaan Kelengkapan Dokumen |
| 2 | Surat Permohonan Sertifikasi |
| 3 | Daftar Isian Permohonan |
| 4 | Diagram Alir Proses Penerbitan ISO |
| 5 | Pedoman Penggunaan Logo ISO 9001 |
| 6 | Penerbitan Pemeliharaan Pencabutan Gagal Pemulihan |
Tarif Sertifikasi Sistem Manajemen Mutu
Tarif Layanan Sertfikasi LSSM BSPJI Pekanbaru mengacu pada Peraturan Pemerintah Nomor 54 Tahun 2021 tentang Jenis dan Tarif atas jenis Penerimaan Negara Bukan Pajak (PNBP) yang berlaku pada Kementerian Perindustrian.
Tarif Layanan Sertifikasi Sistem Manajemen Mutu BSPJI Pekanbaru.
Direktori Pelanggan
| No | Nama Perusahaan | Jenis Produk | Alamat | Tanggal Sertifikat | Berlaku sampai dengan |
|---|---|---|---|---|---|
| 1 | CV. Wawa Group | Air Minum Dalam Kemasan | Kab. Indragiri Hulu |