Ruang Lingkup
Ruang Lingkup Laboratorium Kalibrasi Balai Standardisasi dan Pelayanan Jasa Industri (BSPJI) Pekanbaru sebagai berikut :
| No | Kelompok Pengukuran | Jenis Alat | Rentang Ukur | Ketidak Pastian yang Diperluas | Acuan | Metode | Status Akreditasi | Jenis Kalibrasi |
|---|---|---|---|---|---|---|---|---|
| 1 | Volumetrik | Buret | 10 ml 50 ml | 0,010 ml 0,024 ml | SNSU PK.M-05:2023 | IK.PKK-KAL.07.60 Kalibrasi Volumetric Glassware (Ex-Type) | Terakreditasi | Ex Situ |
| 2 | Volumetrik | Gelas Ukur | 10 ml 25 ml 50 ml 100 ml | 0.046 ml 0.12 ml 0.23 ml 0.23 ml | SNSU PK.M-05:2023 | IK.PKK-KAL.07.59 Kalibrasi Volumetric Glassware (In-Type) | Terakreditasi | Ex Situ |
| 3 | Volumetrik | Labu Ukur | 10 ml 25 ml 50 ml 100 ml | 0.009 ml 0.014 ml 0.022 ml 0.037 ml | SNSU PK.M-05:2023 | IK.PKK-KAL.07.59 Kalibrasi Volumetric Glassware (In-Type) | Terakreditasi | Ex Situ |
| 4 | Volumetrik | Pipet Ukur | 10 ml 25 ml 50 ml | 0.001 ml 0.018 ml 0.035 ml | SNSU PK.M-05:2023 | IK.PKK-KAL.07.60 Kalibrasi Volumetric Glassware (Ex-Type) | Terakreditasi | Ex Situ |
| 5 | Volumetrik | Pipet Volume | 5 ml 10 ml 20 ml 25 ml 50 ml 100 ml | 0.006 ml 0.007 ml 0.011 ml 0.011 ml 0.019 ml 0.031 ml | SNSU PK.M-05:2023 | IK.PKK-KAL.07.60 Kalibrasi Volumetric Glassware (Ex-Type) | Terakreditasi | Ex Situ |
| 6 | Suhu | Furnace | 250℃ – 1000℃ | 3,6℃ | KAN Pd-02.04 | IK.PKK-KAL.07.89 Kalibrasi Furnace | Terakreditasi | In Situ |
| 7 | Suhu | Waterbath | 25℃ – 100℃ | 0,9℃ | ASTM E2488-09 | IK.PKK-KAL.07.88 Kalibrasi Waterbath | Terakreditasi | In Situ |
| 8 | Suhu | Inkubator | 5℃ – 80℃ | 0,97℃ | KAN Pd-02.04 | IK.PKK-KAL.07.112 Kalibrasi Oven, Inkubator dan Refrigerator | Terakreditasi | In Situ |
| 9 | Suhu | Refrigerator | 0℃ – 10℃ | 2,3℃ | KAN Pd-02.04 | IK.PKK-KAL.07.112 Kalibrasi Oven, Inkubator dan Refrigerator | Terakreditasi | In Situ |
| 10 | Suhu | Oven | 25℃ – 300℃ | 1,5℃ | KAN Pd-02.04 | IK.PKK-KAL.07.112 Kalibrasi Oven, Inkubator dan Refrigerator | Terakreditasi | In Situ |
| 11 | Suhu | Oven | 301℃ – 1000℃ | 1,5℃ | KAN Pd-02.04 | IK.PKK-KAL.07.112 Kalibrasi Oven, Inkubator dan Refrigerator | Tidak Terakreditasi | In Situ |
| 12 | Suhu | COD Reaktor | 50℃ – 200℃ | 1,1℃ | KAN Pd-02.04 | IK.PKK-KAL.07.124 Kalibrasi COD Reactor | Terakreditasi | In Situ |
| 13 | Instrumen Analitik | pH Meter | 4,7110 pH | 0,021 pH | ASTM E70-97 (Reapproved 2002) | IK.PKK-KAL.07.111 Kalibrasi pH Meter | Terakreditasi | Ex Situ |
| 14 | Instrumen Analitik | Conductivity meter | 25 mmhos/cm 75 mmhos/cm 147 mmhos/cm 1,41 mS/cm 12,8 mS/cm 111 mS/cm | 0,41 mmhos/cm 0,61 mmhos/cm 1,1 mmhos/cm 0,031 mS/cm 0,7 mS/cm 2,4 mS/cm | ASTM D 1125-95 (Reapproved 2014) | IK.PKK-KAL.07.123 Kalibrasi Conductivity Meter | Terakreditasi | Ex Situ |
| 15 | Instrumen Analitik | Turbidity meter | 0,5 NTU 5 NTU 10 NTU 20 NTU 50 NTU 100 NTU 500 NTU | 0,041 NTU 0,094 NTU 0,21 NTU 0,82 NTU 1,4 NTU 3,1 NTU 5,1 NTU | US EPA SESDPROC-103-R4 (2017), Field Turbidity Measurement | IK.PKK-KAL.07.122 Kalibrasi Turbidimeter | Terakreditasi | Ex Situ |
| 16 | Instrumen Analitik | TDS meter | 1000 mg/L 1500 mg/L | 3,1 mg/L 8,6 mg/L | Manual Book | IK.PKK-KAL.07.121 Kalibrasi TDS Meter | Terakreditasi | Ex Situ |
| 17 | Massa | Neraca Analitik | 20 – 200 g 200 – 500 g 500 – 1000 g 1 – 5 kg 5 – 150 kg | 0,26 mg 0,37 mg 2 mg 5,9 mg 42 g | CSIRO 2010 | IK.PKK-UK 07.104 Kalibrasi Neraca Elektronik | Terakreditasi | In Situ |
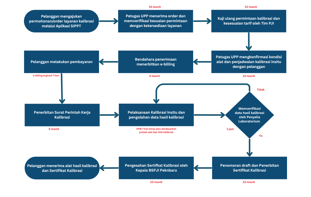
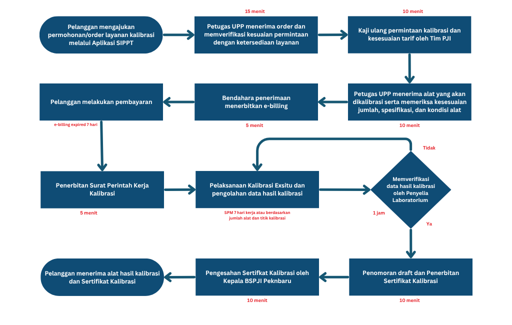
Alur Kalibrasi
Layanan Kalibrasi kini dapat diakses secara digital melalui Sistem Informasi Pelayanan Publik Terpadu (SIPPT). Sistem ini dirancang untuk mempermudah proses pengajuan, pemantauan, dan pengelolaan layanan secara terpadu dan efisien yang dapat diakses dengan tautan berikut (SIPPT). Terdapat dua jenis alur layanan kalibrasi yang tersedia, yaitu:
1. Kalibrasi In Situ
Kalibrasi dilakukan langsung di lokasi pengguna layanan, dengan lingkup sebagai berikut:
-
-
Massa
-
Suhu
-

2. Kalibrasi Ex Situ
Kalibrasi dilakukan di laboratorium, dengan lingkup meliputi:
-
-
Volumetrik
-
Instrumen Analitik
-
Apabila membutuhkan bantuan atau pendampingan dalam proses layanan, dapat langsung menghubungi melalui WhatsApp ke 0761 8406902 atau datang langsung ke kantor di: Jl. Hangtuah Ujung No.124, Kota Pekanbaru.
Tarif Kalibrasi
Berikut tarif jasa kalibrasi Balai Standardisasi dan Pelayanan Jasa Industri Pekanbaru sesuai demganPeraturan Menteri Keuangan No.108 Tahun 2022:
| No | Jenis Alat | Parameter | Tarif |
|---|---|---|---|
| 1 | Buret | Kapasitas < 100 mL | Rp174.000 |
| Kapasitas > 100 mL | Rp184.000 | ||
| 2 | Gelas Ukur | Kapasitas < 100 mL | Rp156.000 |
| Kapasitas > 100 mL | Rp177.000 | ||
| 3 | Labu Ukur | Kapasitas < 100 mL | Rp150.000 |
| Kapasitas > 100 mL | Rp175.000 | ||
| 4 | Pipet Ukur | Kapasitas < 100 mL | Rp175.000 |
| Kapasitas > 100 mL | Rp185.000 | ||
| 5 | Pipet Volume | Kapasitas < 100 mL | Rp157.000 |
| Kapasitas > 100 mL | Rp167.000 | ||
| 6 | Furnace/Tanur/Tungku | Industri – Maksimal 1000℃ | Rp1.250.000 |
| Laboratorium – Maksimal 1000℃ | Rp650.000 | ||
| 7 | Waterbath | 0℃ – 250℃ | Rp600.000 |
| 8 | Inkubator | Volume ≤ 2.500 L | Rp500.000 |
| Volume > 2.500 L | Rp950.000 | ||
| 9 | Refrigerator | Volume ≤ 2.500 L | Rp500.000 |
| Volume > 2.500 L | Rp950.000 | ||
| 10 | Oven | 25 – 300 C dengan Vol ≤ 2500 L | Rp600.000 |
| 301 – 1000 C dengan Vol ≤ 2500 L | Rp900.000 | ||
| 25 – 1000 C dengan Vol > 2.500 L | Rp950.000 | ||
| 11 | Freezer | Volume ≤ 2.500 L | Rp500.000 |
| Volume ≥ 2.500 L | Rp950.000 | ||
| 12 | Neraca Analitik | Kapasitas ≤ 10 kg | Rp320.000 |
| Kapasitas ≤ 150 kg | Rp350.000 | ||
| 13 | pH meter | 0 – 14 pH | Rp255.000 |
| 14 | Conductivity meter | per alat | Rp200.000 |
| 15 | Turbidity meter | per alat | Rp300.000 |
| 16 | Total Dissolve Solid (TDS) meter | per alat | Rp250.000 |
Direktori Pelanggan
| No. | Nama Instansi/ Pelanggan |
|---|---|
| 1 | Balai Karantina Hewan Ikan dan Tumbuhan Riau |
| 2 | Balai Pengawas Obat dan Makanan Kab. Indragiri Hulu |
| 3 | BUMDesa Berkah Bersama Seresam |
| 4 | CV. Anqua |
| 5 | CV. Anugerah Indah Rezeki |
| 6 | CV. Asmira |
| 7 | CV. Haha Kristal |
| 8 | CV. Herin Natuna |
| 9 | CV. Hidayah Alam Tirta Ilahi |
| 10 | CV. HR Bumi Persada |
| 11 | CV. Mutiara Gemilang Indonesia |
| 12 | CV. Ranah Tanjung Bunga |
| 13 | CV. Sukses Hijrah Makaba |
| 14 | CV. Suriandari Cemerlang Abadi |
| 15 | CV. Tiara Surya Prima |
| 16 | CV. Wawa Group |
| 17 | Lab. Pengujian Bahan, Jurusan Teknik Mesin UNRI |
| 18 | Lab. Pengujian Bahan Teknik Mesin UNRI |
| 19 | PO Firsty Beauty |
| 20 | Poltekes Kemenkes |
| 21 | PT. ALS Indonesia |
| 22 | PT. ANTAM Tbk BLM Pekanbaru |
| 23 | PT. Cakra Alam Sejati |
| 24 | PT. Dwika Karya Sukses |
| 25 | PT. Equiva Ligand Indonesia |
| 26 | PT. Global Scientific International |
| 27 | PT. Herbal Manufacturing Malindo |
| 28 | PT. Inaraya Sukses Pratama |
| 29 | PT. Indonesia Ionized Mineral Water |
| 30 | PT. Langkah Hijau Bersama |
| 31 | PT. Lau Segar Mulia |
| 32 | PT. Mahady Teknologi Riau |
| 33 | PT. Makacha Boga Utama |
| 34 | PT. Marita Makmur Gemilang |
| 35 | PT. Mutu Agung Lestari |
| 36 | PT. Mutuagung Lestari |
| 37 | PT. Nusa Bhakti Wiratama |
| 38 | PT. Sari Pangan |
| 39 | PT. Saza Empat Saudara |
| 40 | PT. Sewangi Sejati Luhur |
| 41 | PT. Sky Pacific Indonesia |
| 42 | PT. Suriandari Cemerlang Abadi |
| 43 | PT. Tirta Niaga Perkasa |
| 44 | PT. Tirtasari Floragrata |
| 45 | PT. Vios Tirta Permata |
| 46 | PT. Visiontech Indograha |
| 47 | PT. Wahana Tirta Milenia |
| 48 | UPT Laboratorium Kesehatan dan Lingkungan Provinsi Riau |
| 49 | UPT Perbenihan dan Sertifikasi Benih Tanaman Pangan dan Hortikultura Prov. Riau |
| 50 | UPTD Dinas Lingkungan Hidup Kab. Kuantan Singingi |
| 51 | UPTD Laboratorium Lingkungan Dinas Lingkungan Hidup Kab. Kuantan Singingi |
