Laboratorium Pengujian
Ruang Lingkup Pengujian
Alur Pengujian
Tarif Pengujian
Direktori Pelanggan
Laboratorium Pengujian
Laboratorium Pengujian Produk Industri Riau & Kepulauan Riau
Laboratorium Pengujian Produk BSPJI Pekanbaru berfungsi sebagai sarana pengujian mutu produk industri untuk memastikan kesesuaian dengan standar nasional maupun internasional. Tujuannya adalah mendukung peningkatan daya saing IKM melalui jaminan kualitas produk yang terukur, terpercaya, dan memenuhi persyaratan regulasi.Cakupan Layanan Wilayah:
Laboratorium pengujian BSPJI Pekanbaru melayani kebutuhan pelaku industri yang berada di
Provinsi Riau (Pekanbaru, Dumai, Siak, Pelalawan) maupun
Provinsi Kepulauan Riau (Batam, Tanjung Pinang, Bintan, Karimun).
Terakreditasi KAN (ISO/IEC 17025)
Laboratorium ini telah memiliki sertifikat akreditasi KAN sebagai pengakuan atas kompetensinya dalam menjalankan pengujian sesuai standar ISO/IEC 17025 sehingga hasil pengujian memiliki tingkat keandalan dan kredibilitas tinggi bagi pelaku usaha di Sumatera. Sertifikat Akreditasi Laboratorium Pengujian Produk BSPJI Pekanbaru:
Ruang Lingkup Pengujian
Ruang Lingkup
Berikut merupakan Ruang Lingkup Pengujian Produk yang terdapat di Balai Standardisasi dan Pelayanan Jasa Industri (BSPJI) Pekanbaru.
| No | Komoditi | Parameter | Standar Acuan |
|---|---|---|---|
| 1 | Minyak Goreng Sawit | a. Asam Lemak Bebas b. Bilangan Peroksida c. Kadar Air (Contoh Cairan) d. Kadmium e. Logam Arsen f. Logam Raksa/Merkuri g. Minyak Pelikan h. Organoleptik Bau i. Organoleptik Rasa j. Organoleptik Warna k. Preparasi Logam l. Timah m. Timbal | SNI 7709:2019 |
| 2 | Crude Palm Oil (CPO) | a. Asam Lemak Bebas b. Bilangan Iod Minyak/Lemak c. DOBI Test d. Kadar Air (Contoh Cairan) e. Kadar Kotoran f. Organoleptik Bau g. Organoleptik Rasa h. Organoleptik Warna | SNI 01-2901-2006 |
| 3 | Madu | a. Cadmium (Cd) b. Cemaran Arsen (As) c. Derajat Keasaman (pH) d. Gula Pereduksi e. Gula Sukrosa f. Kadar Abu Gravimetri g. Kadar Air (Contoh Cairan) h. Keasaman Makanan i. Logam Raksa/Merkuri (Hg) j. Organoleptik Bau k. Organoleptik Rasa l. Organoleptik Warna m. Padatan tak Larut dalam Air n. Preparasi Logam (setiap satu uji logam memilih satu preparasi) o. Timbal (Pb) | SNI 3545:2013 |
| 4 | Kerupuk Ikan, Udang, Moluska, Bawang Gunting, Rengginang, Sarang Balam, dan Cabe | a. Abu Gravimetri b. Abu tidak Larut dalam Air c. Abu tidak Larut dalam Asam d. Kadar Air (Contoh Padatan) e. Kadar Protein f. Keadaan (Jamur) g. Keadaan (Tekstur) h. Lemak Kasar i. Lemak Total j. Logam Raksa/Merkuri (Hg) k. Organoleptik Bau l. Organoleptik Rasa m. Organoleptik Warna n. Preparasi Logam (setiap satu uji logam memilih satu preparasi) | SNI 8272:2016 |
| 5 | Naget Ayam | a. Benda Asing b. Kadar Air (Contoh Padatan) c. Karbohidrat Perhitungan d. Karbohidrat Titrimetri e. Keadaan (Tekstur) f. Lemak Kasar g. Organoleptik Bau h. Organoleptik Rasa i. Organoleptik Warna j. Preparasi Logam k. Protein | SNI 6683:2014 |
| 6 | Virgin Coconut Oil (VCO) | a. Asam Lemak Bebas b. Bilangan Iod Minyak/Lemak c. Bilangan Peroksida d. Kadar Air (Contoh Cairan) e. Organoleptik Bau f. Organoleptik Rasa g. Organoleptik Warna h. Preparasi Logam | SNI 7381:2008 |
| 7 | Gula Palma | a. Bagian yang Tidak Larut dalam Air b. Cadmium c. Gula Pereduksi d. Gula Sukrosa e. Gula Total f. Kadar Abu Gravimetri g. Kadar Abu Mikrowave h. Kadar Abu Sulfat i. Kadar Air (Contoh Padatan) j. Logam Arsen k. Logam Raksa/merkuri (Hg) l. Organoleptik Bau m. Organoleptik Rasa n. Organoleptik Warna o. Preparasi Logam p. Timah q. Timbal | SNI 01-3743-1995 |
| 8 | Keripik Nanas | a. Cemaran Arsen (As) b. Kadar Abu Gravimetri c. Kadar Abu Mikrowave d. Kadar Abu Sulfat e. Kadar Air (Contoh Padatan) f. Keadaan (Tekstur) g. Keutuhan (Bahan) h. Lemak Kasar i. Lemak Total j. Logam Raksa/Merkuri (Hg) k. Logam Zeng (Zn) l. Organoleptik Bau m. Organoleptik Rasa n. Organoleptik Warna o. Preparasi Logam | SNI 01-4304-1996 |
| 9 | Naget Ikan | a. Kadar Abu Gravimetri b. Kadar Abu Mikrowave c. Kadar Abu Sulfat d. Kadar Air (Contoh Padatan) e. Lemak Kasar f. Organoleptik Bau g. Organoleptik Rasa h. Organoleptik Warna i. Preparasi Logam j. Protein | SNI 7758:2013 |
| 10 | Rendang Daging Sapi | a. Bobot Daging Jenis b. Bobot Daging Tuntas c. Kadar Abu Gravimetri d. Kadar Abu Mikrowave e. Kadar Abu Sulfat f. Kadar Air (Contoh Padatan) g. Kadar Protein h. Lemak Kasar i. Organoleptik Bau j. Organoleptik Rasa k. Organoleptik Warna l. Preparasi Logam | SNI 7474:2009 |
| 11 | Garam Konsumsi Beriodium | a. Arsen (As) b. Bagian yang Tidak Larut dalam Air c. Cadmium (Cd) d. Kadar Air (Contoh Padatan) e. Kadar Iodium dalam Garam f. Kadar NaCl g. Logam Raksa/merkuri (Hg) h. Preparasi Logam (Setiap satu uji logam memilih satu preparasi) i. Timbal (Pb) | SNI 3556:2016 |
| 12 | Tepung Singkong | a. Organoleptik Bau b. Benda Asing c. Jenis Pati Lain d. Kadar Air (Contoh Padatan) e. Kadar Abu Gravimetri f. Kadar Abu Mikrowave g. Kadar Abu Sulfat h. Derajat Asam untuk Makanan i. Asam Sianida Kualitatif j. Asam Sianida Kuantitatif k. Kehalusan l. Serat Kasar m. Organoleptik Rasa n. Organoleptik Warna o. Preparasi Logam (satu preparasi untuk setiap logam) | SNI 01-2997-1996 |
| 13 | Bakso Daging | a. Organoleptik Bau b. Kadar Air (Contoh Padatan) c. Kadar Abu Gravimetri d. Kadar Abu Mikrowave e. Kadar Abu Sulfat f. Protein g. Lemak Kasar h. Boraks Kualitatif i. Boraks Kuantitatif j. Organoleptik Rasa k. Organoleptik Warna l. Preparasi Logam (satu preparasi untuk setiap logam) | SNI 01-3818-2014 |
| 14 | Dodol | a. Organoleptik Bau b. Organoleptik Rasa c. Organoleptik Warna d. Kadar Air (Contoh Padatan) e. Kadar Abu Gravimetri f. Kadar Abu Mikrowave g. Kadar Abu Sulfat h. Gula Total i. Gula Sukrosa j. Protein k. Lemak Total l. Lemak Kasar m. Serat kasar n. Logam Arsen (As) o. Logam Raksa/Merkuri (Hg) p. Preparasi Logam (satu preparasi untuk setiap logam) | SNI 01-2986-1992 |
| 15 | Dodol Nanas | a. Organoleptik Bau b. Organoleptik Rasa c. Organoleptik Warna d. Kadar Air (Contoh Padatan) e. Kadar Abu Gravimetri f. Kadar Abu Mikrowave g. Kadar Abu Sulfat h. Gula Total i. Serak kasar j. Preparasi Logam (satu preparasi untuk setiap logam) | SNI 01-4296-1995 |
| 16 | Bricket Arang Kayu | a. Kadar Air (Contoh Padatan) b. Bagian yang Hilang pada Pemanasan 950⁰C c. Kadar Abu Gravimetri d. Kadar Abu Mikrowave e. Kadar Abu Sulfat f. Abu yang Tidak Larut dalam Air | SNI 01-6235-2000 |
| 17 | Limbah POME | a. Total Suspended Solid (TTS) | – |
| 18 | Ikan Asap dengan Pengasapan Panas | a. Organoleptik Bau b. Organoleptik Rasa c. Organoleptik Warna d. Lemak kasar | SNI 2725:2013 |
| 19 | Ikan Asin Kering | a. Organoleptik Bau b. Organoleptik Rasa c. Organoleptik Warna d. Kadar air (contoh padatan) | SNI 2721.1-2009 |
| 20 | Bakso Ikan | a. Organoleptik Bau b. Organoleptik Rasa c. Organoleptik Warna d. Kadar Air (contoh padatan) e. Protein f. Kalsium g. Karbohidrat Perhitungan h. Karbohidrat Titrimetri i. Lemak Kasar j. Lemak Total | SNI 7266-2017 |
| 21 | Makanan Ringan Ekstrudat | a. Organoleptik Bau b. Organoleptik Rasa c. Organoleptik Warna d. Lemak Total | SNI 2886-2015 |
| 22 | Selai Buah | a. Organoleptik Bau b. Organoleptik Rasa c. Organoleptik Warna | SNI 3746:2008 |
| 23 | Makanan dan Minuman Lainnya | a. Organoleptik Bau b. Organoleptik Rasa c. Organoleptik Warna d. Sukrosa e. Serat Kasar f. Protein g. Karbohidrat | SNI 01-2891-1992 |
| 24 | Nanas | a. Kematangan b. Derajat Asam untuk Makanan c. Keasaman Makanan d. Gula Pereduksi | SNI 3166:2009 |
| 25 | Sabun Padat | a. Kadar Air (contoh padatan) b. Lemak Total c. Asam Lemak Bebas d. Alkali Bebas sebagai Natrium Hidroksida (NaOH) e. Klorida (Cl) f. Kelarutan dalam Alkohol (bagian tak larut dalam etanol) | – |
| 26 | Pupuk Organik Padatan | a. Kadar Air Pupuk b. C Organik c. Keasaman Makanan (Ph) Fisiko Kimia d. Impurities (Bahan Ikutan) | – |
| 27 | Pelet Ikan Lele | a. Kadar Protein b. Serat Kasar | – |
| 28 | Mie Kering | a. Protein b. Kadar Air (contoh padatan) c. Organoleptik Bau d. Organoleptik Rasa e. Organoleptik Warna f. Keadaan (Tekstur) g. Kadar Abu yang Tidak Larut dalam Asam h. Logam Timbal (Pb) i. Logam Cadmium (Cd) j. Logam Timah (Sn) k. Logam Raksa (Hg) l. Logam Arsen (As) m. Preparasi Logam (memilih satu preparasi untuk setiap logam) | SNI 8217:2015 |
| 29 | Serbuk Minuman Tradisional | a. Organoleptik Bau b. Organoleptik Rasa c. Organoleptik Warna d. Gula Pereduksi e. Gula sukrosa f. Gula Total g. Abu Gravimetri h. Abu Microwave i. Abu Sulfat j. Kadar Air (contoh padatan) k. Kadar Air (contoh cairan) | – |
| 30 | Tepung Sagu | a. Organoleptik Bau b. Organoleptik Rasa c. Organoleptik Warna d. Benda Asing e. Jenis Pati Lain f. Derajat Asam untuk Makanan g. Abu Gravimetri h. Abu Microwave i. Abu Sulfat j. Kadar Air (contoh padatan) k. Kadar Air (contoh cairan) l. Serat Kasar m. Masa Simpan (x15 Kadar Air) Padatan n. Masa Simpan (x15 Kadar Air) Cairan | – |
| 31 | Jelatin Ikan Patin | a. Protein b. Lemak kasar c. Susut pengeringan/ kadar air contoh padatan d. Derajat keasaman (pH) e. Abu gravimetri f. Abu microwave g. Kadar air (contoh cairan) h. Kadar air (contoh padatan) | – |
| 32 | Stearin Kelapa Sawit | a. Asam lemak bebas | – |
| 33 | Minyak Kelapa Mentah | a. Organoleptik Bau b. Organoleptik Rasa c. Organoleptik Warna d. Kadar air (contoh cairan) e. Asam lemak bebas f. Bilangan iod minyak/lemak g. Bilangan penyabunan h. Benda asing i. Kadmium (Cd) j. Timbal (Pb) k. Cemaran arsen (As) l. Timah (Sn) j. Preparasi logam | – |
| 34 | Tepung Kecambah Kacang Hijau | a. Protein | – |
| 35 | Magot | a. Protein b. Asam lemak bebas c. Lemak kasar d. Lemak total | – |
| 36 | Crude Coconut Oil | a. Organoleptik Bau b. Organoleptik Rasa c. Organoleptik Warna d. Kadar air (contoh cairan) e. Bilangan iod minyak/lemak f. Bilangan peroksida minyak/lemak g. Asam lemak bebas | SNI 2909:2011 |
| 37 | Tepung Ikan | a. Protein | – |
| 38 | Tepung Kedelai | a. Protein | – |
| 39 | Keripik (Singkong, Biji Getah, Gadung, Rengginang, Pisang Coklat, Pisang Madu) | a. Organoleptik Bau b. Organoleptik Rasa c. Organoleptik Warna d. Kadar air (contoh padatan) e. Keadaan (tekstur) f. Keadaan (kenampakan) g. Abu tidak larut dalam air h. Kadmium (Cd) i. Timbal (Pb) j. Timah (Sn) k. Logam raksa/merkuri (Hg) l. Arsen (As) m. Preparasi logam (setiap satu uji logam memilih satu preparasi) n. Keutuhan bahan o. Abu tidak larut dalam asam p. Protein q. Benda asing r. Boraks kualitatif s. Boraks kuantitatif t. Lemak total u. Lemak kasar v. Abu gravimetri x. Asam lemak bebas | SNI 4305:2018 |
| 40 | Lempuk Durian | a. Organoleptik Bau b. Organoleptik Rasa c. Organoleptik Warna d. Kadar air (contoh padatan) e. Abu gravimetri f. Abu Microwave g. Gula total h. Kadmium (Cd) i. Timbal (Pb) j. Timah (Sn) k. Logam raksa/merkuri (Hg) l. Arsen (As) m. Preparasi logam (setiap satu uji logam memilih satu preparasi) n. Serat kasar o. Abu tidak larut dalam asam | SNI 4313-1996 |
| 41 | Cookies dan Biskuit Biji Getah | a. Organoleptik Bau b. Organoleptik Rasa c. Organoleptik Warna d. Kadar air (contoh padatan) e. Protein f. Abu tidak larut dalam asam g. Gula total h. Kadmium (Cd) i. Timbal (Pb) j. Timah (Sn) k. Logam raksa/merkuri (Hg) l. Arsen (As) m. Preparasi logam (setiap satu uji logam memilih satu preparasi) n. Serat kasar o. Bilangan asam p. Keadaan (tekstur) q. Gula total r. Asam lemak bebas s. Logam tembaga (Cu) t. Logam seng (Zn) u. Lemak kasar v. Abu gravimetri | SNI 2973:2018 |
| 42 | Ilik Ilik Biji Getah | a. Kadar air (contoh padatan) b. Abu tidak larut dalam asam c. Protein d. Kadmium (Cd) e. Timbal (Pb) f. Logam raksa/merkuri (Hg) g. Arseb (As) h. Timah (Sn) i. Preparasi logam (setiap satu uji logam memilih satu preparasi) | – |
| 43 | Larutan Nenas | a. Derajat keasaman (pH) b. Keasaman makanan c. Gula pereduksi | – |
| 44 | Bawang Hitam | a. Kadar air (contoh padatan) | – |
| 45 | Bubuk Sari Jahe Merah | a. Organoleptik Bau b. Organoleptik Rasa c. Organoleptik Warna d. Kadar Air (contoh padatan) e. Abu Gravimetri f. Gula Total g. Logam Timbal (Pb) h. Logam Tembaga (Cu) i. Logam Timah (Sn) j. Cemaran Arsen (As) k. Preparasi Logam (memilih satu preparasi untuk setiap logam) | SNI 01-4320-1996 |
| 46 | Freeze Dryer | a. Pemakaian alat freeze dryer (per jam) | – |
| 47 | Tembakau Rajangan | a. Kadar nikotin b. Kadar klorida c. Gula pereduksi d. Gula sukrosa e. Gula total f. Gula total g. Abu gravimetri h. Silikat dalam makanan | SNI 7884.5:2015 |
| 48 | Tepung Porang | a. Protein b. Lemak kasar c. Lemak total d. Karbohidrat perhitungan e. Kadar air (contoh padatan) f. Abu gravimetri | – |
| 49 | Arang Tempurung kelapa | a. Bagian yang hilang pada pemanasan 950 ⁰C b. Kadar air (contoh padatan) c. Abu gravimetri d. organoleptik warna e. Benda asing | – |
| 50 | Rengginang | a. Organoleptik bau b. Organoleptik warna c. Organoleptik rasa d. Keadaan (tekstur) e. Keutuhan bahan f. Kadar air (contoh padatang) g. Abu tidak larut dalam asam h. Asam lemak bebas i. Logam raksa/merkuri (Hg) j. Logam arsen (As) K. Preparasi logam | – |
| 51 | Stik Pare | a. Organoleptik bau b. Organoleptik warna c. Organoleptik rasa d. Keadaan (tekstur) e. Keutuhan bahan f. Kadar air (contoh padatang) g. Abu tidak larut dalam asam h. Asam lemak bebas i. Logam raksa/merkuri (Hg) j. Logam arsen (As) k. Preparasi logam l. Keadaan (tekstur) | – |
| 52 | Manisan Rambut Pepaya | a. Organoleptik bau b. Organoleptik warna c. Organoleptik rasa d. Benda asing e. Gula total f. Logam tembaga (Cu) g. Logam seng (Zn) h. Logam raksa/merkuri (Hg) i. Preparasi logam j. Gula sukrosa k. Kadar air (contoh padatan) | – |
| 53 | Jamu Instan | a. Organoleptik bau b. Organoleptik warna c. Organoleptik rasa d. Kadar air (contoh padatan) e. Kadar air (contoh cairan) f. Masa simpan (x15 kadar air padatan) | – |
| 54 | Daun Maman | a. Kalsium metode AAS | – |
| 55 | Tahu | a. Boraks kualitatif b. Formalin kualitatif | – |
| 56 | Minuman air nira | a. Organoleptik bau b. Organoleptik warna c. Organoleptik rasa d. Derajat keasaman (Ph) e. Gula pereduksi f. Gula total g. Logam raksa/merkuri (Hg) h. Logam arsen (As) i. Preparasi logam | – |
| 57 | Lada Hitam | a. Organoleptik bau b. Organoleptik warna c. Organoleptik rasa | – |
| 58 | Rendang | a. Organoleptik bau b. Organoleptik warna c. Organoleptik rasa d. Keadaan (tekstur) f. Kadar air (contoh padatan) g. Kadar air (contoh cairan) h. Abu gravimetri i. lemak total j. Logam tembga (Cu) k. Logam seng (Zn) l. Preparasi logam | – |
| 59 | Yogurt | a. Organoleptik bau b. Organoleptik warna c. Organoleptik rasa d. Keasaman makanan e. Keadaan (konsistensi) | – |
| 60 | Oleoresin Lada Hitam | a. Indeks bias b. Organoleptik bau c. Organoleptik Warna d. Keadaan (Tekstur) | – |
| 61 | Oleoresin Cabai | a. Indeks bias b. Organoleptik bau c. Organoleptik Warna d. Keadaan (Tekstur) | – |
| 62 | Oleoresin Minyak Kayu Putih | a. Indeks Bias | – |
| 63 | Biji Kopi | a. Biji berbau busuk atau berbau kapang (Organo Bau) b. Kadar air (contoh padatan) c. Kadar kotoran d. Jumlah nilai cacat (organo warna) e. Serangga hidup (keadaan) f. Jumlah nilai cacat (Keutuhan bahan) | SNI 61-2907-2008 |
| 64 | Bungkil Sawit | a. Kadar air (contoh padatan) b. Abu Microwave c. Abu Gravimetri d. Protein e. Lemak kasar f. Serat kasar g. Cangkang (Keutuhan bahan) | SNI 7856.2017 |
| 65 | Tepung Getah Pelepah Salak | a. Timbal (Pb) b. Cadmium (Cd) c. Timah (Sn) d. Logam Raksa/Merkuri (Hg) e. Logam Arsen (As) f. Preparasi Logam (setiap satu uji logam memilih satu preparasi) | |
| 66 | Beras | a. Bebas hama dan penyakit (Keadaan) b. Bebas bau (Organo bau) c. Bebas campuran dedak dan bekatul (Keadaan) d. Kadar air (contoh padatan) e. Bebas dari bahan kimia (Keadaan) f. Butir kepala (Keutuhan bahan) g. Butir patah (Keutuhan bahan) h. Butir menir (Keutuhan bahan) i. Butir merah/putih/hitam* (Keutuhan bahan) j. Butir rusak (keutuhan bahan) k. Butir kapur (Keutuhan bahan) l. Benda asing m. Butir gabah (Keutuhan bahan) | SNI 6128:2020 |
| 67 | Pupuk NPK | a. Nitrogen b. Kadar air dengan alat Karl Fischer c. Timbal (Pb) d. Cadmium (Cd) e. Logam Raksa/Merkuri (Hg) f. Logam Arsen (As) g. Preparasi Logam (setiap satu uji logam memilih satu preparasi) | |
| 68 | Minyak Atsiri | a. Indeks bias b. Organoleptik bau c. Organoleptik warna d. Keadaan (Bentuk) | |
| 69 | Kopi Bubuk | a. Organoleptik Bau b. Organoleptik Warna c. Organoleptik Rasa d. Benda asing e. Kadar air (contoh padatan) f. Abu Gravimetri g. Timbal (Pb) h. Logam Raksa/Merkuri (Hg) i. Cadmium (Cd) j. Timah (Sn) k. Arsen (As) l. Preparasi Logam (setiap satu uji logam memilih satu preparasi) m. Padatan terlarut dalam air | SNI 8964:2021 |
| 70 | Sarang Burung Walet | a. Logam Alumunium (Al) b. Preparasi Logam (setiap satu uji logam memilih satu preparasi) | |
| 71 | Pakan Ikan Patin | a. Karbohidrat Titrimetri b. Lemak total c. Serat kasar d. Protein e. Kadar Air (contoh padatan) f. Abu Gravimetri | SNI 7548:2009 |
| 72 | Tepung Biji Karet | a. Protein b. Asam sianida kualitatif c. Asam sianida kuantitatif | |
| 73 | Gula Semut Aren | a. Organoleptik Bau b. Organoleptik Warna c. Organoleptik Rasa d. Kadar air (contoh padatan) e. Kadar air (contoh cairan) f. Gula pereduksi g. Gula Sukrosa h. Gula total i. Abu Gravimetri | SNI 3743-2001 |
| 74 | Susu Kurma | a. Organoleptik Bau b. Organoleptik Warna c. Organoleptik Rasa d. Protein | SNI 8418:2018 |
| 75 | Pupuk Kalium Klorida | a. Nitrogen | |
| 76 | Bumbu Pecal | a. Logam Cadmium (Cd) b. Logam Timbal (Pb) c. Logam Raksa/Merkuri (Hg) d. Cemaran Arsen (As) e. Preparasi Logam (memilih satu preparasi untuk setiap logam) | |
| 77 | Keripik Tempe | a. Organoleptik Bau b. Organoleptik Rasa c. Keadaan (Tekstur) d. Organoleptik Warna e. Keutuhan Bahan f. Kadar Air (contoh padatan) g. Protein h. Kadar Abu yang Tidak Larut dalam Asam i. Serat Kasar j. Logam Timbal (Pb) k. Logam Cadmium (Cd) l. Logam Timah (Sn) m. Logam Raksa/Merkuri (Hg) n. Logam Arsen (As) o. Preparasi Logam (memilih satu preparasi untuk setiap logam) | SNI 2602:2018 |
| 78 | Peyek Teri | a. Kadar Air (contoh padatan) b. Karbohidrat c. Lemak Kasar d. Cemaran Cadmium (Cd) e. Cemaran Logam Timbal (Pb) f. Cemaran Raksa/Merkuri (Hg) g. Cemaran Arsen (As) h. Preparasi Logam (memilih satu preparasi untuk setiap logam) | |
| 79 | Stik Keju | a. Organoleptik Bau b. Organoleptik Rasa c. Organoleptik Warna d. Keadaan (Tekstur) e. Kadar Air (contoh padatan) f. Lemak Total g. Kadar Abu yang Tidak Larut dalam Asam h. Logam Timbal (Pb) i. Logam Cadmium (Cd) j. Logam Timah (Sn) k. Logam Raksa/Merkuri (Hg) l. Cemaran Arsen (As) m. Preparasi Logam (memilih satu preparasi untuk setiap logam) | SNI 2886:2015 |
| 80 | Dendeng Organik (Daun Ubi) | a. Kadar Air (contoh padatan) b. Karbohidrat c. Lemak Kasar d. Logam Cadmium (Cd) e. Logam Timbal (Pb) f. Logam Raksa/Merkuri (Hg) g. Cemaran Arsen (As) h. Preparasi Logam (memilih satu preparasi untuk setiap logam) | |
| 81 | Jamu Kunyit | a. Organoleptik Bau b. Organoleptik Rasa c. Organoleptik Warna d. Kadar Air (contoh padatan) e. Abu Gravimetri f. Gula Total g. Logam Timbal (Pb) h. Logam Tembaga (Cu) i. Logam Seng (Zn) j. Logam Timah (Sn) k. Cemaran Arsen (As) l. Preparasi Logam (memilih satu preparasi untuk setiap logam) | SNI 01-4320-1996 |
| 82 | Kue Bolu Salju | a. Kadar Air (contoh padatan) b. Karbohidrat c. Logam Cadmium (Cd) d. Logam Timbal (Pb) e. Logam Raksa/Merkuri (Hg) f. Cemaran Arsen (As) g. Preparasi Logam (memilih satu untuk setiap logam) | |
| 83 | Keripik Bawang Balado | a. Kadar Air (contoh padatan) b. Karbohidrat c. Lemak Kasar d. Logam Cadmium (Cd) e. Logam Timbal (Pb) f. Logam Raksa/Merkuri g. Cemaran Arsen (As) h. Preparasi Logam (memilih satu preparasi untuk setiap logam) | |
| 84 | Keripik Pisang | a. Organoleptik Bau b. Organoleptik Rasa c. Organoleptik Warna d. Keadaan (Tekstur) e. Keutuhan Bahan f. Kadar Air (contoh padatan) g. Kadar Abu yang Tidak Larut dalam Asam h. Logam Cadmium (Cd) i. Logam Timbal (Pb) j. Logam Timah (Sn) k. Logam Raksa/Merkuri (Hg) l. Cemaran Arsen (As) m. Preparasi Logam (memilih satu preparasi untuk setiap logam) | SNI 8370:2018 |
| 85 | Ganepo (Keripik Cincang) | a. Organoleptik Bau b. Organoleptik Rasa c. Organoleptik Warna d. Keadaan (Tekstur) e. Keutuhan Bahan f. Kadar Air (contoh padatan) g. Kadar Abu yag Tidak Larut dalam Asam h. Logam Cadmium (Cd) i. Logam Timbal (Pb) j. Logam Timah (Sn) k. Logam Raksa/Merkuri (Hg) l. Cemaran Arsen (As) m. Preparasi Logam (memilih satu preparasi untuk setiap logam) | SNI 8370:2018 |
| 86 | Limbah Cair Kelapa Sawit | a. Chemical Oxygen Demand (COD) b. Minyak atau Lemak c. Padatan Tersuspensi (TSS) | |
| 87 | Daun Angsana | a. Logam Timbal (Pb) b. Preparasi Logam (memilih satu preparasi untuk setiap logam) | |
| 88 | Daun Mahoni | a. Logam Timbal (Pb) b. Preparasi Logam (memilih satu preparasi untuk setiap logam) | |
| 89 | Kerupuk Kulit | a. Lemak Kasar | |
| 90 | Tepung Ubi Jalar Ungu | a. Protein b. Lemak Total c. Karbohidrat d. Serat Kasar e. Kadar Abu f. Kalsium g. Besi (Fe) h. Seng (Zn) i. Preparasi Logam (memilih satu preparasi untuk setiap logam) | |
| 91 | Tepung Mokaf | a. Protein b. Lemak Total c. Karbohidrat | |
| 92 | Kopi Nibung | a. Organoleptik Warna b. Organoleptik Bau c. Organoleptik Rasa d. Benda Asing (Bahan Asing) e. Kadar Air (contoh padatan) f. Alkalinitas Abu (Abu yang tidak larut dalam air) g. Padatan Terlarut h. Bagian yang Tidak Terlarut dalam Air i. Timbal (Pb) j. Cadmium (Cd) k. Timah (Sn) l. Raksa/Merkuri (Hg) m. Arsen (As) n. Preparasi Logam (memilih satu preparasi untuk setiap logam) o. Abu Gravimetri | |
| 93 | Sirup Asam Paya | a. Organoleptik Bau b. Organoleptik Rasa c. Gula Total d. Timbal (Pb) e. Cadmium (Cd) f. Timah (Sn) g. Raksa/Merkuri (Hg) h. Arsen (As) i. Preparasi Logam (memilih satu preparasi untuk setiap logam) | |
| 95 | Bombon Nano-nano Asam Paye | a. Organoleptik Bau b. Organoleptik Rasa c. Organoleptik Warna d. Benda Asing (Bahan Asing) e. Kadar Air (contoh padatan) f. Gula Sukrosa g. Timbal (Pb) h. Tembaga (Cu) i. Seng (Zn) j. Raksa/Merkuri (Hg) k. Arsen (As) i. Preparasi Logam (memilih satu preparasi untuk setiap logam) | |
| 96 | Mie Sagu | a. Organoleptik Bau b. Organoleptik Rasa c. Organoleptik Warna d. Tekstur (Keadaan) e.Kadar Air (contoh padatan) f. Protein g. Kadar Abu yang Tidak Larut dalam Asam h. Timbal (Pb) i. Cadmium (Cd) j. Timah (Sn) k. Raksa/Merkuri (Hg) l. Arsen (As) m.Preparasi Logam (memilih satu preparasi untuk setiap logam) | |
| 97 | Amplag Lomek | a. Organoleptik Bau b. Organoleptik Rasa c. Organoleptik Warna d. Kadar Air (contoh padatan) e. Abu Gravimetr f. Lemak Kasar g. Lemak Total h. Protein i. Timbal (Pb) j. Cadmium (Cd) k. Timah (Sn) l. Arsen (As) m. Preparasi Logam n. Masa Simpan (x15 Kadar Air) Padatan o. Abu tak Larut dalam Asam | |
| 98 | Minyak Serai Wangi | a. Organoleptik Warna b. Organoleptik Bau c. Tampilan (Keadaan) d. Indeks Bias | |
| 99 | Keripik Bawang | a. Kadar Air (contoh padatan) b. Karbohidrat c. Lemak Kasar d. Cadmium (Cd) e. Timbal (Pb) f. Raksa/Merkuri (Hg) g.Arsen (As) h. Protein i. Preparasi Logam (memilih satu preparasi untuk setiap logam) | |
| 100 | Biskuit Belut | a. Organoleptik Warna b.Organoleptik Bau c. Organoleptik Rasa d. Kadar air (contoh padatan) e. Abu tidak larut dalam asam f. Protein g. Bilangan asam | |
| 101 | Arang Karbon | a. Kadar Air (contoh padatan) b. Abu Gravimetri | |
| 102 | Kopra | a. Kadar Air (contoh padatan) b. Minyak | |
| 103 | Arang Alasan | a. Kadar Air (contoh padatan) b. Abu Gravimetri | |
| 104 | Kacang Kedelai | a. Logam Raksa/Merkuri (Hg) b. Logam Arsen (As) c. Preparasi Logam (memilih satu preparasi untuk setiap logam) | |
| 105 | Kacang Tanah | a. Logam Raksa/Merkuri (Hg) b. Logam Arsen (As) c. Preparasi Logam (memilih satu preparasi untuk setiap logam) | |
| 106 | Kacang Hijau | a. Logam Raksa/Merkuri (Hg) b. Logam Arsen (As) c. Preparasi Logam (memilih satu preparasi untuk setiap logam) | |
| 107 | Jagung | a. Logam Raksa/Merkuri (Hg) b. Logam Arsen (As) c. Preparasi Logam (memilih satu preparasi untuk setiap logam) | |
| 108 | Kangkung | a. Logam Raksa/Merkuri (Hg) b. Logam Arsen (As) c. Preparasi Logam (memilih satu preparasi untuk setiap logam) | |
| 109 | Bayam | a. Logam Raksa/Merkuri (Hg) b. Logam Arsen (As) c. Preparasi Logam (memilih satu preparasi untuk setiap logam) | |
| 110 | Daun Singkong | a. Logam Raksa/Merkuri (Hg) b. Logam Arsen (As) c. Preparasi Logam(memilih satu preparasi untuk setiap logam) | |
| 111 | Udang Segar | a. Organoleptik Bau b. Logam Raksa/Merkuri (Hg) c. Preparasi Logam (memilih satu preparasi untuk setiap logam) d. Tekstur (Keadaan) | |
| 112 | Pisang Salai | a. Organoleptik Bau b. Organoleptik Rasa c. Organoleptik Warna d. Kadar Air (contoh padatan) e. Abu Gravimetri f. Gula Sukrosa g. Timbal (Pb) h. Tembaga (Cu) i. Seng (Zn) j. Raksa/Merkuri (Hg) k. Arsen (As) l. Preparasi Logam (memilih satu preparasi untuk setiap logam) | |
| 113 | Abon Ikan Parang | a.Organoleptik Warna b. Organoleptik Bau c. Organoleptik Rasa d. Keadaan (Tekstur) e. Kadar Air (contoh padatan) f. Protein g. Cadmium (Cd) h. Timbal (Pb) i. Raksa/Merkuri (Hg) j. Arsen (As) k. Timah (Sn) l. Preparasi Logam (memilih satu preparasi untuk setiap logam) m. Kenampakan | |
| 114 | Kue Kacang | a.Organoleptik Warna b. Organoleptik Bau c. Organoleptik Rasa d. Kadar Air (contoh padatan) e. Abu tidak Larut dalam Asam f. Protein g. Bilangan/Derajat Asam h. Timbal (Pb) i. Cadmium (Cd) j. Timah (Sn) k. Raksa/Merkuri (Hg) l. Arsen (As) m. Preparasi Logam (memilih satu preparasi untuk setiap logam) | |
| 115 | Permen Agar-Agar Jely | a. Organoleptik Bau b. Organoleptik Rasa c. Organoleptik Warna d. Keadaan (Tekstur) e. Gula Sukrosa f. Timbal (Pb) g. Tembaga (Cu) h. Seng (Zn) i. Timah (Sn) j. Arsen (As) k. Preparasi Logam (memilih satu preparasi untuk setiap logam) l. Bentuk | |
| 116 | Kacang Tojin | a. Organoleptik Bau b. Organoleptik Rasa c. Organoleptik Warna d. Keadaan (Tekstur) e. Bahan Asing f. Abu tidak Larut dalam Asam g. Protein h. Timbal (Pb) i. Cadmium (Cd) j. Timah (Sn) k. Raksa/Merkuri (Hg) l. Arsen (As) m. Preparasi Logam (memilih satu preparasi untuk setiap logam) | |
| 117 | Minuman Kopi | a. Organoleptik Warna b. Organoleptik Bau c. Organoleptik Rasa d. Timbal (Pb) e. Cadmium (Cd) f. Timah (Sn) g. Raksa/Merkuri (Hg) h. Arsen (As) i. Preparasi Logam(memilih satu preparasi untuk setiap logam) | |
| 118 | Pakan Ikan Lele | a. Karbohidrat b. Lemak Total c. Serat Kasar d. Protein e. Kadar Air (contoh padatan) f. Abu Gravimetri | |
| 119 | Pupuk TSP | a.Fosfor Total | |
| 120 | Susu Kambing | a. Timbal (Pb) b. Preparasi Logam (memilih satu preparasi untuk setiap logam) | |
| 121 | Sambel Terasi | a. Keadaan (Jamur) b. Kadar Air (contoh padatan) | |
| 122 | Minyak Kelapa Mentah | a. Asam Lemak Bebas b. Bilangan Iod | |
| 123 | Ikan Bulan-Bulan | a. Raksa/Merkuri (Hg) b. Timbal (Pb) c. Cadmium (Cd) d. Arsen (As) e. Preparasi Logam (memilih satu preparasi untuk setiap logam) | |
| 124 | Tempe | a. Formalin | |
| 125 | Ubi | a. Protein | |
| 126 | Kue Retak | a. Kadar Air (contoh padatan) | |
| 127 | Garam Diet | a. Kadar Air (contoh padatan) | |
| 128 | Bakso Ayam | a. Protein | |
| 129 | Pakan Ikan Lele | a. Kadar Air (contoh padatan) b. Abu Gravimetri c. Protein d. Lemak Total e. Serat Kasar | |
| 130 | Siomay Ikan | a. Protein | |
| 131 | Sempol Ayam | a. Protein |
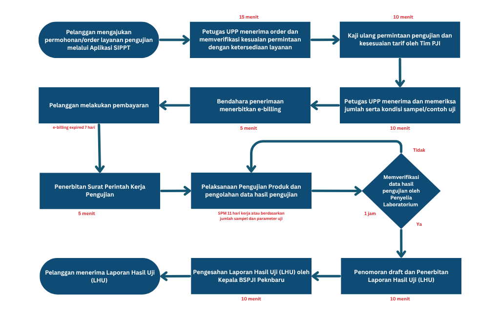
Alur Pengujian
Alur Pengujian
Layanan Pengujian Produk dapat diakses melalui menu Layanan Informasi pada Sistem Informasi Pelayanan Publik Terpadu (SIPPT) yang tersedia di halaman beranda website Atau, dapat langsung diakses melalui tautan berikut: SIPPT Pelanggan.
Alur layanan pengujian dapat dilihat pada gambar di bawah ini:
Apabila membutuhkan bantuan atau pendampingan dalam proses layanan, dapat langsung menghubungi melalui WhatsApp ke 0761 8406902 atau datang langsung ke kantor di: Jl. Hangtuah Ujung No.124, Kota Pekanbaru.
Tarif Pengujian
Tarif Layanan Pengujian
Berikut tarif layanan pengujian produk tiap parameter serta kebutuhan jumlah contoh/sampel uji di BSPJI Pekanbaru sesuai dengan Peraturan Menteri Keuangan No.108 Tahun 2022 :
| No | Komoditi | Parameter | Harga | Kebutuhan Jumlah Contoh Uji | SPM |
|---|---|---|---|---|---|
| 1 | Minyak Goreng Sawit | Organoleptik bau Organoleptik rasa Organoleptik warna Kadar air (contoh cairan) Asam lemak bebas Bilangan peroksida Minyak pelikan Cemaran Arsen (As) Kadmium (Cd) Merkuri (Hg) Timbal (Pb) Timah (Sn) | 15,000 15,000 15,000 129,000 119,000 112,000 39,000 247,000 199,000 222,000 199,000 199,000 | 1 Sampel = 1 mL | 10 Hari Kerja |
| Total Harga | 1.010.000 | ||||
| 2 | Crude Palm Oil (CPO) | Kadar air (contoh cairan) Kadar kotoran (dalam minyak) Asam lemak bebas Bilangan yodium DOBI Test (Titer test di SIMPONI) Warna | 129,000 150,000 119,000 170,000 100,000 15,000 | 1 Sampel = 300 mL | 6 Hari Kerja |
| Total Harga | 683.000 | ||||
| 3 | Madu | Organoleptik bau dan rasa Kadar air (contoh cairan) Gula pereduksi Gula Sukrosa Keasaman Padatan yang tak larut dalam air Kadar Abu Gravimetri Timbal (Pb) Kadmium (Cd) Merkuri (Hg) Cemaran Arsen (As) Hidroksimetilfurfural (HMF) | 30,000 129,000 162,000 219,000 81,000 58,000 86,000 199,000 199,000 222,000 247,000 109,000 | 1 Sampel = 200 mL | 6 Hari Kerja |
| Total Harga | 1.741.000 | ||||
| 4 | Garam konsumsi beriodium | Kadar air (contoh padatan) Kadar klorida (NaCl) dalam garam Bagian yang tidak larut dalam air Kadar iodium sebagai KIO3 Timbal (Pb Kadmium (Cd) Merkuri (Hg) Cemaran Arsen (As) | 65,000 145,000 69,000 136,000 199,000 199,000 199,000 199,000 | 1 Sampel = 100 gr | 10 Hari Kerja |
| Total Harga | 1.211.000 | ||||
| 5 | Pupuk NPK padat | Nitrogen total Fosfor total sebagai P2O5 Kalium sebagai K2O Kadar air Timbal (Pb) Kadmium (Cd) Merkuri (Hg) Cemaran Arsen (As) | 115,000 100,000 223,000 200,000 270,000 270,000 319,000 335,000 | 1 Sampel = 250 gr | 10 Hari Kerja |
| Total Harga | 1.832.000 | ||||
| 6 | Pupuk urea | Kadar nitrogen Kadar air Ukuran butiran | 116,000 200,000 65,000 | 1 Sampel = 500 gr | 6 Hari Kerja |
| Total Harga | 381.000 | ||||
| 7 | Air mineral | Bau Rasa pH Kekeruhan Zat yang terlarut Klorida Besi (Fe) Mangan (Mn) Kromium (Cr) Timbal (Pb) Kadmium (Cd) Cemaran Arsen (As) Warna (spektrofotometri) Zat organik (angka KMnO4) Nitrat (sebagai NO3) Nitrit (sebagai NO2) Sulfat (SO4) Fluorida (F) Klor bebas (Cl2) Selenium (Se) Kadar oksigen (O2) terlarut Merkuri (Hg) Timah (Sn) Angka lempeng total Coliform Pseudomonas aeruginosa | 15,000 15,000 30,000 18,000 90,000 70,000 89,000 114,000 84,000 84,000 84,000 132,000 56,000 55,000 49,000 49,000 49,000 60,000 59,000 84,000 39,000 222,000 84,000 128,000 137,000 182,000 | 1 Sampel = 1500 mL | 10 Hari Kerja |
| Total Harga | 2.078.000 | ||||
| 8 | Air Demineral | Bau Rasa pH Kekeruhan Zat yang terlarut Timbal (Pb) Kadmium (Cd) Cemaran Arsen (As) Warna (spektrofotometri) Kadar oksigen (O2) terlarut Merkuri (Hg) + preparasi Timah (Sn) Angka lempeng total Coliform Pseudomonas aeruginosa | 15,000 15,000 30,000 18,000 90,000 84,000 84,000 132,000 56,000 39,000 222,000 84,000 128,000 137,000 182,000 | 1 Sampel = 1000 mL | 10 Hari Kerja |
| Total Harga | 1.316.000 | ||||
| 9 | Produk olahan daging (nugget, sosis, bakso) dan Produk bakeri (Roti dan produk bakeri tawar dan premiks) | DNA Babi | 1.500.000 | 1 Sampel = 25 gr | 6 Hari Kerja |
| Total Harga | 1.500.000 | ||||
| 10 | Kerupuk Ikan, Udang, dan Moluska | Kenampakan (utuh, rapi, bersih, ketebalan rata, warna cerah) Organoleptik bau Organoleptik rasa (matang) Keadaan Tekstur Keadaan Jamur Kadar air (contoh padatan) Kadar Abu Gravimetri Kadar abu tak larut dalam asam Protein Lemak Kasar Lemak Total Karbohidrat metode perhitungan Merkuri (Hg) | 29,000 15,000 15,000 29,000 29,000 54,000 86,000 115,000 119,000 126,000 176,000 36,000 222,000 | 1 Sampel = 1000 gr | 10 Hari Kerja |
| Total Harga | 1.051.000 | ||||
| 11 | Naget ayam | Keadaan bau Keadaan rasa Keadaan tekstur Benda asing Kadar air (contoh padatan) Protein Kadar Lemak Total Kadar abu gravimetri Karbohidrat metode perhitungan Cemaran Arsen (As) Kadmium (Cd) Merkuri (Hg) Timbal (Pb) Timah (Sn) | 15,000 15,000 29,000 45,000 54,000 119,000 176,000 86,000 36,000 247,000 199,000 222,000 199,000 199,000 | 1 Sampel = 1000 gr | 10 Hari Kerja |
| Total Harga | 1.641.000 | ||||
| 12 | Virgin Coconut Oil (VCO) | Organoleptik bau Organoleptik rasa Organoleptik warna Kadar air dan senyawa menguap Bilangan iodium Asam lemak bebas Bilangan peroksida minyak/lemak Cemaran Arsen (As) Besi (Fe) Tembaga (Cu) Cadmium (Cd) Timbal (Pb) | 15,000 15,000 15,000 129,000 170,000 119,000 112,000 247,000 204,000 199,000 199,000 199,000 | 1 Sampel = 500 mL | 10 Hari Kerja |
| Toal Harga | 1.623.000 | ||||
| 13 | Gula palma | Organoleptik warna Organoleptik bau Organoleptik rasa Kadar air (contoh padatan) Kadar abu gravimetri Gula pereduksi sebelum inversi Gula (dihitung sebagai sakarosa) Cemaran Arsen (As) Cadmium (Cd) Merkuri (Hg) Timbal (Pb) Timah (Sn) | 15,000 15,000 15,000 54,000 86,000 162,000 219,000 247,000 199,000 222,000 199,000 199,000 | 1 Sampel = 500 gr | 11 Hari Kerja |
| Total Harga | 1.632.000 | ||||
| 14 | Keripik nanas | Organoleptik bau Organoleptik rasa Organoleptik warna Keadaan Tekstur Keutuhan bahan Kadar Lemak Kasar Kadar abu gravimetri Timbal (Pb) Tembaga (Cu) Cemaran Arsen (As) Merkuri (Hg) Timah (Sn) Seng (Zn) | 15,000 15,000 15,000 29,000 26,000 126,000 86,000 199,000 199,000 247,000 222,000 199,000 199,000 | 1 Sampel = 500 gr | 11 Hari Kerja |
| Total Harga | 1.577.000 | ||||
| 15 | Keripik buah | Bau Rasa Warna Tekstur Keutuhan Abu tidak larut asam Asam lemak bebas Timbal (Pb) + preparasi Kadmium (Cd) + preparasi Timah (Sn) + preparasi Merkuri (Hg) + preparasi Cemaran Arsen (As) | 15,000 15,000 15,000 29,000 26,000 115,000 228,000 199,000 199,000 199,000 222,000 247,000 | 1 Sampel = 500 gr | 11 Hari Kerja |
| Total Harga | 1.509.000 | ||||
| 16 | Naget ikan | Kenampakan Organoleptik bau Organoleptik rasa Keadaan Tekstur Kadar air (contoh padatan) Kadar abu gravimetri Protein Kadar Lemak Total Cemaran Arsen (As) Cadmium (Cd) Merkuri (Hg) Timbal (Pb) Timah (Sn) | 29,000 15,000 15,000 29,000 54,000 86,000 119,000 176,000 247,000 199,000 222,000 199,000 199,000 | 1 Sampel = 500 gr | 11 Hari Kerja |
| Total Harga | 1.589.000 | ||||
| 17 | Rendang daging sapi | Organoleptik bau Organoleptik rasa Organoleptik warna Bobot daging Kadar air (contoh padatan) Kadar abu gravimetri Kadar Lemak Kasar Protein Cemaran Arsen (As) Tembaga (Cu) Merkuri (Hg) Timbal (Pb) Timah (Sn) | 15,000 15,000 15,000 15.000 54,000 86,000 126,000 119,000 247,000 199,000 222,000 199,000 199,000 | 1 Sampel = 100 gr | 11 Hari Kerja |
| Total Harga | 1.496.000 | ||||
| 18 | Tepung singkong | Organoleptik bau Organoleptik rasa Organoleptik warna Benda asing Jenis pati lain Kadar abu gravimetri Kadar air (contoh padatan) Serat kasar Derajat asam makanan atau bilangan asam Kehalusan Kadar Pati Hidrolisis Cemaran Arsen (As) Tembaga (Cu) Merkuri (Hg) Timbal (Pb) Seng (Zn) | 15,000 15,000 15,000 45,000 75,000 86,000 54,000 138,000 119,000 38,000 213,000 247,000 199,000 222,000 199,000 199,000 | 1 Sampel = 1500 gr | 11 Hari Kerja |
| Total Harga | 1.879.000 | ||||
| 19 | Bakso daging | Organoleptik bau Organoleptik rasa Organoleptik warna Keadaan Tekstur Kadar air (contoh padatan) Kadar abu gravimetri Protein Kadar Lemak Total Cemaran Arsen (As) Cadmium (Cd) Logam Merkuri (Hg) Timbal (Pb) Timah (Sn) | 15,000 15,000 15,000 29,000 54,000 86,000 119,000 176,000 247,000 199,000 222,000 199,000 199,000 | 1 Sampel = 1000 gr | 11 Hari Kerja |
| Total Harga | 1.575.000 | ||||
| 20 | Dodol Beras Ketan | Organoleptik bau Organoleptik rasa Kadar air (contoh padatan) Kadar abu gravimetri Gula Sukrosa Cemaran Arsen (As) Kadmium (Cd) Merkuri (Hg) Timbal (Pb) Timah (Sn) Asam lemak bebas (sebagai asam laurat) Serat kasar Gula total sesudah inversi Protein Lemak Total Lemak kasar | 15,000 15,000 54,000 86,000 219,000 247,000 199,000 222,000 199,000 199,000 115,000 228,000 138,000 169,000 119,000 176,000 126,000 | 1 Sampel = 750 gr | 11 Hari Kerja |
| Total Harga | 2.411.000 | ||||
| 21 | Dodol Nanas | Organoleptik warna Organoleptik bau Organoleptik rasa Kadar abu gravimetri Jumlah gula dihitung sebagai sakarosa Serat kasar Cemaran Arsen (As) Tembaga (Cu) Merkuri (Hg) Timbal (Pb) Timah (Sn) Seng (Zn) Gula total sesudah inversi Protein Kadar Lemak Lemak kasar | 15,000 15,000 15,000 86,000 219,000 138,000 247,000 199,000 222,000 199,000 199,000 199,000 115,000 169,000 119,000 176,000 126,000 | 1 Sampel = 500 gr | 11 Hari Kerja |
| Lemak Total | 2.343.000 | ||||
| 22 | Briket arang kayu | Kadar air (contoh padatan) Bagian yang hilang pada pemanasan 950 ⁰C Kadar abu gravimetri Kalori metode perhitungan | 36,000 36,000 29,000 18,000 | 1 Sampel = 500 gr | 4 Hari Kerja |
| Total Harga | 119.000 | ||||
| 23 | Ikan asap dengan pengasapan panas | Kenampakan (utuh, warna mengkilap) Organoleptik bau Organoleptik rasa Keadaan Tekstur Keadaan Jamur Keadaan Lendir Kadar air (contoh padatan) Kadar Lemak Total Cemaran Arsen (As) Cadmium (Cd) Merkuri (Hg) Timbal (Pb) Timah (Sn) | 29,000 15,000 15,000 29,000 29,000 29,000 54,000 176,000 247,000 199,000 222,000 199,000 199,000 | 1 Sampel = 500 gr | 1 Hari Kerja |
| Total Harga | 1.442.000 | ||||
| 24 | Ikan Asin Kering | Kenampakan (permukaan halus, tidak berongga, cerah) Organoleptik bau Organoleptik rasa Keadaan Tekstur Protein Cemaran Arsen (As) + preparasi Cadmium (Cd) + preparasi Merkuri (Hg) + preparasi Timbal (Pb) + preparasi Preparasi Logam (satu preparasi untuk setiap logam) Timah (Sn) + preparasi Kadar air (contoh padatan) Kadar abu gravimetri Lemak Kasar (produk perikanan umumnya lemak total) Lemak Total Karbohidrat Titrimetri Karbohidrat metode perhitungan | 29,000 15,000 15,000 29,000 119,000 247,000 199,000 222,000 199,000 115,000 199,000 54,000 86,000 126,000 176,000 213,000 36,000 | 1 Sampel = 500 gr | 8 Hari Kerja |
| Total Harga | 286.000 | ||||
| 25 | Bakso ikan | Kenampakan (permukaan halus, tidak berongga, cerah) Organoleptik bau Organoleptik rasa Keadaan Tekstur Protein Cemaran Arsen (As) + preparasi Cadmium (Cd) + preparasi Merkuri (Hg) + preparasi Timbal (Pb) + preparasi Preparasi Logam (satu preparasi untuk setiap logam) Timah (Sn) + preparasi Kadar air (contoh padatan) Kadar abu gravimetri Lemak Kasar (produk perikanan umumnya lemak total) Lemak Total Karbohidrat Titrimetri Karbohidrat metode perhitungan | 29,000 15,000 15,000 29,000 119,000 247,000 199,000 222,000 199,000 115,000 199,000 54,000 86,000 126,000 176,000 213,000 36,000 | 1 Sampel = 1000 gr | 11 Hari Kerja |
| Total Harga | 1.964.000 | ||||
| 26 | Pupuk Organik Padatan | a. Kadar Air Pupuk b. C Organik c. Keasaman Makanan (Ph) Fisiko Kimia d. Impurities (Bahan Ikutan) e. Timbal (Pb) f. Cadmium (Cd) g. Arsen (As) h. Raksa/Merkuri (Hg) i. Kromium (Cr) j. Preparasi Logam k. Nitrogen l. Kalium (K2O) m. Fosfor dalam Pupuk | 75.000 49.000 50.000 19.000 84.000 84.000 132.000 107.000 84.000 115.000 109.000 176.000 227.000 | 1 kg | |
| Total Harga | 1.227.000 | ||||
| 27 | Pelet Ikan Lele | a. Kadar Protein b. Serat Kasar | 119.000 139.000 | 1 kg | |
| Total Harga | 158.000 | ||||
| 28 | Mie Kering | a. Protein b. Kadar Air (contoh padatan) c. Organoleptik Bau d. Organoleptik Rasa e. Organoleptik Warna f. Keadaan (Tekstur) g. Kadar Abu yang Tidak Larut dalam Asam h. Logam Timbal (Pb) i. Logam Cadmium (Cd) j. Logam Timah (Sn) k. Logam Raksa (Hg) l. Logam Arsen (As) m. Preparasi Logam (memilih satu preparasi untuk setiap logam) | 119.000 54.000 15.000 15.000 15.000 29.000 115.000 84.000 84.000 84.000 107.000 132.000 115.000 | 1/4 kg | |
| Total Harga | 1.428.000 | ||||
| 29 | Serbuk Minuman Tradisional | a. Organoleptik Bau b. Organoleptik Rasa c. Organoleptik Warna d. Gula Pereduksi e. Gula sukrosa f. Gula Total g. Abu Gravimetri h. Abu Microwave i. Abu Sulfat j. Kadar Air (contoh padatan) k. Kadar Air (contoh cairan) | 15.000 15.000 15.000 162.000 219.000 169.000 86.000 86.000 115.000 54.000 129.000 | 1/4 kg | |
| Total Harga | 1.065.000 | ||||
| 30 | Tepung Sagu | a. Organoleptik Bau b. Organoleptik Rasa c. Organoleptik Warna d. Benda Asing e. Jenis Pati Lain f. Derajat Asam untuk Makanan g. Abu Gravimetri h. Abu Microwave i. Abu Sulfat j. Kadar Air (contoh padatan) k. Kadar Air (contoh cairan) l. Serat Kasar m. Masa Simpan (x15 Kadar Air) Padatan n. Masa Simpan (x15 Kadar Air) Cairan | 15.000 15.000 15.000 44.000 75.000 104.000 86.000 86.000 115.000 54.000 129.000 138.000 810.000 1.935.000 | 1/4 kg | |
| Total Harga | 3.621.000 | ||||
| 31 | Jelatin Ikan Patin | a. Protein b. Lemak kasar c. Susut pengeringan/ kadar air contoh padatan d. Derajat keasaman (pH) e. Abu gravimetri f. Abu microwave g. Kadar air (contoh cairan) h. Kadar air (contoh padatan) | 119.000 126.000 54.000 30.000 86.000 86.000 54.000 129.000 | 1 kg | |
| Total Harga | 684.000 | ||||
| 32 | Stearin Kelapa Sawit | a. Asam lemak bebas | 119.000 | 1 kg | |
| Total Harga | 119.000 | ||||
| 33 | Minyak Kelapa Mentah | a. Organoleptik Rasa b. Organoleptik Bau c. Organoleptik Warna d. Asam Lemak Bebas h. Bilangan Iod Minyak/Lemak i. Kadar Air (Contoh Cairan) j. Bilangan Penyabunan k. Logam Kadmium (Cd) l. Logam Timbal (Pb) m. Logam Timah (Sn) n. Logam Arsen (As) o. Preparasi logam (memilih satu preparasi untuk setiap logam) p. Benda Asing | 15.000 15.000 15.000 119.000 170.000 129.000 98.000 84.000 84.000 84.000 132.000 115.000 44.000 | 1 liter | |
| Total Harga | 1.104.000 | ||||
| 34 | Tepung Kecambah Kacang Hijau | a. Protein | 199.000 | 1/4 kg | |
| Total Harga | 199.000 | ||||
| 35 | Magot | a. Protein b. Asam lemak bebas c. Lemak kasar d. Lemak total | 119.000 119.000 126.000 176.000 | 1 kg | |
| Total Harga | 540.000 | ||||
| 36 | Crude Coconut Oil | a. Organoleptik Bau b. Organoleptik Rasa c. Organoleptik Warna d. Kadar air (contoh cairan) e. Bilangan iod minyak/lemak f. Bilangan peroksida minyak/lemak g. Asam lemak bebas h. Bilangan Penyabunan Minyak/Lemak i. Logam Arsen (As) j. Logam Cadmium (Cd) k. Logam Raksa/Merkuri (Hg) l. Logam Timah (Sn) m. Logam Timbal (Pb) n. Preparasi Logam | 15.000 15.000 129.000 170.000 112.000 119.000 15.000 98.000 132.000 84.000 107.000 84.000 84.000 115.000 | 1 liter | |
| Total Harga | 1.279.000 | ||||
| 37 | Tepung Ikan | a. Protein | 119.000 | 1/4 kg | |
| Total Harga | 119.000 | ||||
| 38 | Tepung Kedelai | a. Protein | 119.000 | 1/4 kg | |
| Total Harga | 119.000 | ||||
| 39 | Keripik (Singkong, Biji Getah, Gadung, Rengginang, Pisang Coklat, Pisang Madu) | a. Organoleptik Bau b. Organoleptik Rasa c. Organoleptik Warna d. Keadaan (Tekstur) e Kadar air (contoh padatan) f. Abu tidak larut dalam air g. Kadmium (Cd) h. Timbal (Pb) i Timah (Sn) j. Logam raksa/merkuri (Hg) k. Arsen (As) l. Preparasi logam (setiap satu uji logam memilih satu preparasi) m. Keutuhan bahan n. Abu tidak larut dalam asam o. Protein p. Benda asing q. Boraks kualitatif r. Boraks kuantitatif s. Lemak total t. Lemak kasar u. Abu gravimetri v. Asam lemak bebas w. Natrium x. Kalium (K) y. Karbohidrat | 15.000 15.000 15.000 29.000 54.000 115.000 84.000 84.000 84.000 107.000 132.000 115.000 26.000 115.000 119.000 44.000 85.000 126.000 176.000 126.000 86.000 119.000 89.000 89.000 213.000 | 1/2 kg | |
| Total Harga | 2.262.000 | ||||
| 40 | Lempuk Durian | a. Organoleptik Bau b. Organoleptik Rasa c. Organoleptik Warna d. Abu gravimetri e. Abu Microwave f. Kadar air (contoh padatan) g. Gula total h. Kadmium (Cd) i. Timbal (Pb) j. Timah (Sn) k. Logam raksa/merkuri (Hg) l. Arsen (As) m. Preparasi logam (setiap satu uji logam memilih satu preparasi) n. Abu tidak larut dalam asam o. Serat kasar p. Gula Sukrosa q. Tembaga (Cu) r. Seng (Zn) | 15.000 15.000 15.000 86.000 86.000 54.000 169.000 84.000 84.000 84.000 107.000 132.000 115.000 115.000 138.000 219.000 84.000 84.000 | 1/2 kg | |
| Total Harga | 1.602.000 | ||||
| 41 | Cookies dan Biskuit Biji Getah | a. Organoleptik Bau b. Organoleptik warna c. Organoleptik Rasa d. Kadar air (contoh padatan) e. Abu tidak larut dalam asam f. Protein g. Kadmium (Cd) h. Timbal (Pb) i. Logam Raksa/Merkuri (Hg) j. Arsen (As) k. Timah (Sn) l. Preparasi Logam m. Bilangan asam n. Keadaan (Tekstur) o. Gula Total p. Asam lemak bebas q. Logam tembaga (Cu) r. Logam seng (Zn) s. Lemak kasar t. Abu Gravimetri | 15.000 15.000 15.000 54.000 115.000 119.000 84.000 84.000 107.000 132.000 84.000 115.000 119.000 29.000 169.000 119.000 84.000 84.000 126.000 86.000 | 1/4 kg | |
| Total Harga | 1.755.000 | ||||
| 42 | Ilik Ilik Biji Getah | a. Kadar air (contoh padatan) b. Abu tidak larut dalam asam c. Protein d. Kadmium (Cd) e. Timbal (Pb) f. Logam raksa/merkuri (Hg) g. Arseb (As) h. Timah (Sn) i. Preparasi logam (setiap satu uji logam memilih satu preparasi) | 54.000 115.000 119.000 84.000 84.000 107.000 132.000 84.000 115.000 | 1/2 kg | |
| Total Harga | 894.000 | ||||
| 43 | Larutan Nenas | a. Derajat keasaman (pH) b. Keasaman makanan c. Gula pereduksi | 30.000 81.000 162.000 | 1 liter | |
| Total Harga | 273.000 | ||||
| 44 | Bawang Hitam | a. Kadar air (contoh padatan) | 54.000 | 1 kg | |
| Total Harga | 54.000 | ||||
| 45 | Bubuk Dari Jahe Merah | a. Organoleptik Bau b. Organoleptik Rasa c. Organoleptik warna d. Kadar Air (contoh padatan) e. Kadar Air (contoh cairan) f. Abu Gravimetri g. Abu Mikrowave h. Abu Sulfat i. Gula Pereduksi j. Gula Total k. Gula Sukrosa l. Cemaran Logam Timbal (Pb) m. Cemaran Tembaga (Cu) n. Cemaran Seng (Zn) o. Cemaran Timah (Sn) p. Cemaran Arsen (As) q. Preparasi Logam | 15.000 15.000 15.000 54.000 129.000 86.000 86.000 115.000 162.000 169.000 219.000 84.000 84.000 84.000 84.000 132.000 115.000 | 1/4 kg | |
| Total Harga | 1.648.000 | ||||
| 46 | Freeze Dryer | a. Pemakaian alat freeze dryer (per jam) | 5.000 | ||
| Total Harga | 5.000 | ||||
| 47 | Tembakau Rajau | a. Kadar nikotin b. Kadar klorida c. Gula pereduksi d. Gula sukrosa e. Gula total f. Gula total g. Abu gravimetri h. Silikat dalam makanan | 320.000 139.000 162.000 219.000 169.000 86.000 115.000 100.000 | 1/4 kg | |
| Total Harga | 1.310.000 | ||||
| 48 | Tepung Porang | a. Protein b. Lemak kasar c. Lemak total d. Karbohidrat perhitungan e. Kadar air (contoh padatan) f. Abu gravimetri | 119.000 126.000 176.000 36.000 54.000 86.000 | 1/4 kg | |
| Total Harga | 597.000 | ||||
| 49 | Arang Tempurung kelapa | a. Bagian yang hilang pada pemanasan 950 ⁰C b. Kadar air (contoh padatan) c. Abu gravimetri d. organoleptik warna e. Benda asing | 36.000 54.000 84.000 15.000 44.000 | 1 kg | |
| Total Harga | 233.000 | ||||
| 50 | Rengginang | a. Organoleptik bau b. Organoleptik warna c. Organoleptik rasa d. Keadaan (tekstur) e. Keutuhan bahan f. Kadar air (contoh padatang) g. Abu tidak larut dalam asam h. Asam lemak bebas i. Logam raksa/merkuri (Hg) j. Logam arsen (As) K. Preparasi logam | 15.000 15.000 15.000 29.000 26.000 54.000 115.000 119.000 107.000 132.000 115.000 | 1 kg | |
| Total Harga | 742.000 | ||||
| 51 | Stik Pare | a. Organoleptik bau b. Organoleptik warna c. Organoleptik rasa d. Keadaan (tekstur) e. Keutuhan bahan f. Kadar air (contoh padatang) g. Abu tidak larut dalam asam h. Asam lemak bebas i. Logam raksa/merkuri (Hg) j. Logam arsen (As) k. Preparasi logam l. Keadaan (tekstur) | 15.000 15.000 15.000 26.000 54.000 115.000 119.000 107.000 132.000 115.000 29.000 | 1/2 kg | |
| Total Harga | 742.000 | ||||
| 52 | Manisan Rambut Pepaya | a. Organoleptik bau b. Organoleptik warna c. Organoleptik rasa d. Benda asing e. Gula total f. Logam tembaga (Cu) g. Logam seng (Zn) h. Logam raksa/merkuri (Hg) i. Preparasi logam j. Gula sukrosa k. Kadar air (contoh padatan) | 15.000 15.000 15.000 44.000 169.000 84.000 107.000 115.000 219.000 54.000 | 1 kg | |
| Total Harga | 722.000 | ||||
| 53 | Jamu Instan | a. Organoleptik bau b. Organoleptik warna c. Organoleptik rasa d. Kadar air (contoh padatan) e. Kadar air (contoh cairan) f. Masa simpan (x15 kadar air padatan) g. Gula Sukrosa h. Timbal (Pb) i. Tembaga (Cu) j. Seng (Zn) k. Timah (Sn) l. Arsen (As) m. Preparasi Logam n. Preparasi Logam 0. Abu Gravimetri | 54.000 129.000 15.000 15.000 15.000 810.000 210.000 840.000 84.000 84.000 84.000 132.000 115.000 115.000 86.000 | 1 liter | |
| Total Harga | 2.788.000 | ||||
| 54 | Daun Maman | a. Kalsium metode AAS | 89.000 | 1/4 kg | |
| Total Harga | 89.000 | ||||
| 55 | Tahu | a. Boraks kualitatif b. Formalin kualitatif | 85.000 60.000 | 1 kg | |
| Total Harga | 145.000 | ||||
| 56 | Minuman air nira | a. Organoleptik bau b. Organoleptik warna c. Organoleptik rasa d. Derajat keasaman (Ph) e. Gula pereduksi f. Gula total g. Logam raksa/merkuri (Hg) h. Logam arsen (As) i. Preparasi logam | 30.000 162.000 169.000 15.000 15.000 15.000 107.000 132.000 115.000 | 1 liter | |
| Total Harga | 760.000 | ||||
| 57 | Lada Hitam | a. Organoleptik bau b. Organoleptik warna c. Organoleptik rasa | 15.000 15.000 15.000 | 1/4 kg | |
| Total Harga | 45.000 | ||||
| 58 | Rendang | a. Organoleptik bau b. Organoleptik warna c. Organoleptik rasa d. Keadaan (tekstur) e. Kadar air (contoh padatan) f. Kadar air (contoh cairan) g. Abu gravimetri h. lemak total i.. Logam tembga (Cu) j.. Logam seng (Zn) k. Preparasi logam | 15.000 15.000 15.000 29.000 54.000 129.000 86.000 176.000 84.000 84.000 115.000 | 1 kg | |
| Total Harga | 802.000 | ||||
| 59 | Yogurt | a. Organoleptik bau b. Organoleptik warna c. Organoleptik rasa d. Keasaman makanan e. Keadaan (konsistensi) | 15.000 15.000 81.000 15.000 29.000 | 1/2 kg | |
| Total Harga | 155.000 | ||||
| 60 | Oleoresin Lada Hitam | a. Indeks bias b. Organoleptik bau c. Organoleptik Warna d. Organoleptik Rasa e. Keadaan (Tekstur) | 38.000 15.000 15.000 15.000 29.000 | 1/2 kg | |
| Total Harga | 112.000 | ||||
| 61 | Oleoresin Cabai | a. Indeks bias b. Organoleptik bau c. Organoleptik Warna d. Keadaan (Tekstur) e. Organoleptik Rasa | 38.000 15.000 15.000 29.000 15.000 | 1/2 kg | |
| Total Harga | 112.000 | ||||
| 62 | Oleoresin Minyak Kayu Putih | a. Indeks Bias | 38.000 | 1/2 kg | |
| Total Harga | 38.000 | ||||
| 63 | Biji Kopi | a. Biji berbau busuk atau berbau kapang (Organo Bau) b. Kadar air (contoh padatan) c. Kadar kotoran d. Jumlah nilai cacat (organo warna) e. Serangga hidup (keadaan) f. Jumlah nilai cacat (Keutuhan bahan) | 15.000 54.000 150.000 15.000 29.000 26.000 | 1/2 kg | |
| Total Harga | 289.000 | ||||
| 64 | Bungkil Sawit | a. Kadar air (contoh padatan) b. Abu Microwave c. Abu Gravimetri d. Protein e. Lemak kasar f. Serat kasar g. Cangkang (Keutuhan bahan) | 54.000 86.000 86.000 119.000 126.000 138.000 26.000 | 1 kg | |
| Total Harga | 635.000 | ||||
| 65 | Tepung Getah Pelepah Salak | a. Timbal (Pb) b. Cadmium (Cd) c. Timah (Sn) d. Logam Raksa/Merkuri (Hg) e. Logam Arsen (As) f. Preparasi Logam (setiap satu uji logam memilih satu preparasi) | 84.000 84.000 84.000 107.000 132.000 115.000 | 1/4 kg | |
| Total Harga | 606.000 | ||||
| 66 | Beras | a. Bebas hama dan penyakit (Keadaan) b. Bebas bau (Organo bau) c. Bebas campuran dedak dan bekatul (Keadaan) d. Kadar air (contoh padatan) e. Bebas dari bahan kimia (Keadaan) f. Butir kepala (Keutuhan bahan) g. Butir patah (Keutuhan bahan) h. Butir menir (Keutuhan bahan) i. Butir merah/putih/hitam* (Keutuhan bahan) j. Butir rusak (keutuhan bahan) k. Butir kapur (Keutuhan bahan) l. Benda asing m. Butir gabah (Keutuhan bahan) | 29.000 15.000 29.000 54.000 29.000 26.000 26.000 26.000 26.000 26.000 26.000 44.000 26.000 | 1 liter | |
| Total Harga | 382.000 | ||||
| 67 | Pupuk NPK | a. Nitrogen b. Kadar air dengan alat Karl Fischer c. Timbal (Pb) d. Cadmium (Cd) e. Logam Raksa/Merkuri (Hg) f. Logam Arsen (As) g. Preparasi Logam (setiap satu uji logam memilih satu preparasi) | 115.000 115.000 223.000 100.000 200.000 204.000 155.000 155.000 220.000 – | 1 kg | |
| Total Harga | 1.287.000 | ||||
| 68 | Minyak Atsiri | a. Indeks bias b. Organoleptik bau c. Organoleptik warna d. Keadaan (Bentuk) | 38.000 15.000 15.000 29.000 | 1/2 liter | |
| Total Harga | 97.000 | ||||
| 69 | Kopi Bubuk | a. Organoleptik Bau b. Organoleptik Warna c. Organoleptik Rasa d. Benda asing e. Kadar air (contoh padatan) f. Abu Gravimetri g. Timbal (Pb) h. Logam Raksa/Merkuri (Hg) i. Cadmium (Cd) j. Timah (Sn) k. Arsen (As) l. Preparasi Logam (setiap satu uji logam memilih satu preparasi) m. Padatan terlarut dalam air n. Masa Simpan (x15 Kadar Air) Padatan | 15.000 15.000 15.000 44.000 54.000 86.000 84.000 107.000 84.000 84.000 132.000 115.000 90.000 810.000 | 1/4 kg | |
| Total Harga | 1.735.000 | ||||
| 70 | Sarang Burung Walet | a. Logam Alumunium (Al) b. Preparasi Logam (setiap satu uji logam memilih satu preparasi) | 51.000 115.000 | 1/2 liter | |
| Total Harga | 166.000 | ||||
| 71 | Pakan Ikan Patin | a. Karbohidrat Titrimetri b. Lemak total c. Serat kasar d. Protein e. Kadar Air (contoh padatan) f. Abu Gravimetri | 213.000 176.000 138.000 119.000 54.000 86.000 | 1 kg | |
| Total Harga | 786.000 | ||||
| 72 | Tepung Biji Karet | a. Protein b. Asam sianida kualitatif c. Asam sianida kuantitatif | 119.000 57.000 70.000 | 1/4 kg | |
| Total Harga | 246.000 | ||||
| 73 | Gula Semut Aren | a. Organoleptik Bau b. Organoleptik Warna c. Organoleptik Rasa d. Kadar air (contoh padatan) e. Kadar air (contoh cairan) f. Gula pereduksi g. Gula Sukrosa h. Gula total i. Abu Gravimetri | 15.000 15.000 15.000 54.000 129.000 162.000 219.000 169.000 86.000 | 1 kg | |
| Total Harga | 864.000 | ||||
| 74 | Susu Kurma | a. Organoleptik Bau b. Organoleptik Warna c. Organoleptik Rasa d. Protein | 15.000 15.000 15.000 119.000 | 1 liter | |
| Total Harga | 164.000 | ||||
| 75 | Pupuk Kalium Klorida | a. Nitrogen b. Kalium (K2O) | 115.000 223.000 | 1 kg | |
| Total Harga | 338.000 | ||||
| 76 | Pupuk Urea | a. Nitrogen b. Kadar Air dengan Alat Karl Fischer c. Ukuran 1,00mm – 3,5mm d. Ukuran 2,00mm – 4,75mm | 200.000 65.000 65.000 | 1 kg | |
| Total Harga | 330.000 | ||||
| 77 | Bumbu Pecal | a. Logam Cadmium (Cd) b. Logam Timbal (Pb) c. Logam Raksa/Merkuri (Hg) d. Cemaran Arsen (As) e. Preparasi Logam (memilih satu preparasi untuk setiap logam) | 84.000 84.000 107.000 132.000 115.000 | 1/2 kg | |
| Total Harga | 522.000 | ||||
| 78 | Keripik Tempe | a. Organoleptik Bau b. Organoleptik Rasa c. Keadaan (Tekstur) d. Organoleptik Warna e. Keutuhan Bahan f. Kadar Air (contoh padatan) g. Protein h. Kadar Abu yang Tidak Larut dalam Asam i. Serat Kasar j. Logam Timbal (Pb) k. Logam Cadmium (Cd) l. Logam Timah (Sn) m. Logam Raksa/Merkuri (Hg) n. Logam Arsen (As) o. Preparasi Logam (memilih satu preparasi untuk setiap logam) | 15.000 15.000 29.000 15.000 26.000 54.000 119.000 115.000 138.000 84.000 84.000 84.000 107.000 132.000 115.000 | 1/2 kg | |
| Total Harga | 1.553.000 | ||||
| 79 | Peyek Teri | a. Kadar Air (contoh padatan) b. Karbohidrat c. Lemak Kasar d. Cemaran Cadmium (Cd) e. Cemaran Logam Timbal (Pb) f. Cemaran Raksa/Merkuri (Hg) g. Cemaran Arsen (As) h. Preparasi Logam (memilih satu preparasi untuk setiap logam) | 54.000 213.000 126.000 84.000 84.000 107.000 132.000 115.000 | 1/2 kg | |
| Total Harga | 915.000 | ||||
| 80 | Stik Keju | a. Organoleptik Bau b. Organoleptik Rasa c. Organoleptik Warna d. Keadaan (Tekstur) e. Kadar Air (contoh padatan) f. Lemak Total g. Kadar Abu yang Tidak Larut dalam Asam h. Logam Timbal (Pb) i. Logam Cadmium (Cd) j. Logam Timah (Sn) k. Logam Raksa/Merkuri (Hg) l. Cemaran Arsen (As) m. Preparasi Logam (memilih satu preparasi untuk setiap logam) | 15.000 15.000 15.000 29.000 54.000 176.000 115.000 84.000 84.000 84.000 107.000 132.000 115.000 | 1/2 kg | |
| Tota Harga | 1.025.000 | ||||
| 81 | Dendeng Organik (Daun Ubi) | a. Kadar Air (contoh padatan) b. Karbohidrat c. Lemak Kasar d. Logam Cadmium (Cd) e. Logam Timbal (Pb) f. Logam Raksa/Merkuri (Hg) g. Cemaran Arsen (As) h. Preparasi Logam (memilih satu preparasi untuk setiap logam) | 54.000 213.000 126.000 84.000 84.000 107.000 132.000 115.000 | 1 kg | |
| Total Harga | 915.000 | ||||
| 82 | Jamu Kunyit | a. Organoleptik Bau b. Organoleptik Warna c. Organoleptik Rasa d. Kadar Air (contoh padatan) e. Kadar Air (contoh cairan) f. Abu Gravimetri g. Abu Mikrowave h. Abu Sulfat i. Cemaran Logam Timbal (Pb) j. Cemaran Tembaga (Cu) k. Cemaran Seng (Zn) l. Cemaran Timah (Sn) m. Cemaran Arsen (As) n. Preparasi Logam o. Gula Total p. Gula Sukrosa | 15.000 15.000 15.000 54.000 129.000 86.000 86.000 115.000 84.000 84.000 84.000 84.000 132.000 115.000 169.000 219.000 | 1/4 kg | |
| Total Harga | 1.486.000 | ||||
| 83 | Kue Bolu Salju | a. Kadar Air (contoh padatan) b. Karbohidrat c. Logam Cadmium (Cd) d. Logam Timbal (Pb) e. Logam Raksa/Merkuri (Hg) f. Cemaran Arsen (As) g. Preparasi Logam (memilih satu untuk setiap logam) | 54.000 213.000 84.000 84.000 107.000 132.000 115.000 | 1/4 kg | |
| Total Harga | 789.000 | ||||
| 84 | Keripik Bawang Balado | a. Kadar Air (contoh padatan) b. Karbohidrat c. Lemak Kasar d. Logam Cadmium (Cd) e. Logam Timbal (Pb) f. Logam Raksa/Merkuri g. Cemaran Arsen (As) h. Preparasi Logam (memilih satu preparasi untuk setiap logam) | 54.000 213.000 126.000 84.000 84.000 107.000 132.000 115.000 | 1/2 kg | |
| Total Harga | 915.000 | ||||
| 85 | Keripik Pisang | a. Organoleptik Bau b. Organoleptik Rasa c. Organoleptik Warna d. Keadaan (Tekstur) e. Keutuhan Bahan f. Kadar Air (contoh padatan) g. Kadar Abu yang Tidak Larut dalam Asam h. Logam Cadmium (Cd) i. Logam Timbal (Pb) j. Logam Timah (Sn) k. Logam Raksa/Merkuri (Hg) l. Cemaran Arsen (As) m. Preparasi Logam (memilih satu preparasi untuk setiap logam) | 15.000 15.000 15.000 29.000 26.000 54.000 115.000 84.000 84.000 84.000 107.000 132.000 115.000 | 1/2 kg | |
| Total Harga | 875.000 | ||||
| 86 | Ganepo (Keripik Cincang) | a. Organoleptik Bau b. Organoleptik Rasa c. Organoleptik Warna d. Keadaan (Tekstur) e. Keutuhan Bahan f. Kadar Air (contoh padatan) g. Kadar Abu yag Tidak Larut dalam Asam h. Logam Cadmium (Cd) i. Logam Timbal (Pb) j. Logam Timah (Sn) k. Logam Raksa/Merkuri (Hg) l. Cemaran Arsen (As) m. Preparasi Logam (memilih satu preparasi untuk setiap logam) | 15.000 15.000 15.000 29.000 26.000 54.000 115.000 84.000 84.000 84.000 107.000 132.000 115.000 | 1/2 kg | |
| Total Harga | 875.000 | ||||
| 87 | Limbah Cair Kelapa Sawit | a. Chemical Oxygen Demand (COD) b. Minyak atau Lemak c. Padatan Tersuspensi (TSS) | 138.000 193.000 33.000 | 1 liter | |
| Total Harga | 364.000 | ||||
| 88 | Daun Angsana | a. Logam Timbal (Pb) b. Preparasi Logam (memilih satu preparasi untuk setiap logam) | 84.000 115.000 | 1 /4 kg | |
| Total Harga | 199.000 | ||||
| 89 | Daun Mahoni | a. Logam Timbal (Pb) b. Preparasi Logam (memilih satu preparasi untuk setiap logam) | 84.000 115.000 | 1/4 kg | |
| Total Harga | 199.000 | ||||
| 90 | Kerupuk Kulit | a. Lemak Kasar | 126.000 | 1/2 kg | |
| Total Harga | 126.000 | ||||
| 91 | Tepung Ubi Jalar Ungu | a. Protein b. Lemak Total c. Karbohidrat d. Serat Kasar e. Kadar Abu f. Kalsium g. Besi (Fe) h. Seng (Zn) i. Preparasi Logam (memilih satu preparasi untuk setiap logam) | 119.000 176.000 213.000 138.000 115.000 89.000 89.000 84.000 115.000 | 1/4 kg | |
| Total Harga | 1.138.000 | ||||
| 92 | Tepung Mokaf | a. Protein b. Lemak Total c. Karbohidrat | 119.000 176.000 213.000 | 1/4 kg | |
| Total Harga | 508.000 | ||||
| 93 | Kopi Nibung | a. Organoleptik Warna b. Organoleptik Bau c. Organoleptik Rasa d. Benda Asing (Bahan Asing) e. Kadar Air (contoh padatan) f. Alkalinitas Abu (Abu yang tidak larut dalam air) g. Padatan Terlarut h. Bagian yang Tidak Terlarut dalam Air i. Timbal (Pb) j. Cadmium (Cd) k. Timah (Sn) l. Raksa/Merkuri (Hg) m. Arsen (As) n. Preparasi Logam (memilih satu preparasi untuk setiap logam) o. Abu Gravimetri | 15.000 15.000 15.000 45.000 54.000 86.000 90.000 58.000 84.000 84.000 84.000 107.000 132.000 115.000 86.000 | 1/4 kg | |
| Total Harga | 1.070.000 | ||||
| 94 | Sirup Asam Paya | a. Organoleptik Bau b. Organoleptik Rasa c. Gula Total d. Timbal (Pb) e. Cadmium (Cd) f. Timah (Sn) g. Raksa/Merkuri (Hg) h. Arsen (As) i. Preparasi Logam (memilih satu preparasi untuk setiap logam) | 15.000 15.000 169.000 84.000 84.000 84.000 107.000 132.000 115.000 | 1 liter | |
| Total Harga | 805.000 | ||||
| 95 | Teh Daun Kelor | a. Kadar Air b. Abu Gravimetri c. Abu Mikrowave d. Timbal (Pb) e. Cadmium (Cd) f. Timah (Sn) g. Raksa/Merkuri (Hg) h. Arsen (As) i. Preparasi Logam (memilih satu preparasi untuk setiap logam) j. Abu tidak Larut dalam Asam | 54.000 86.000 86.000 84.000 84.000 84.000 107.000 132.000 115.000 115.000 | 1/4 kg | |
| Total Harga | 969.000 | ||||
| 96 | Bombon Nano-Nano Asam Paye | a. Organoleptik Bau b. Organoleptik Rasa c. Organoleptik Warna d. Benda Asing (Bahan Asing) e. Kadar Air (contoh padatan) f. Gula Sukrosa g. Timbal (Pb) h. Tembaga (Cu) i. Seng (Zn) j. Raksa/Merkuri (Hg) k. Arsen (As) i. Preparasi Logam (memilih satu preparasi untuk setiap logam) | 15.000 15.000 15.000 45.000 54.000 219.000 84.000 84.000 84.000 107.000 132.000 115.000 | 1/4 kg | |
| Total Harga | 969.000 | ||||
| 97 | Mie Sagu | a. Organoleptik Bau b. Organoleptik Rasa c. Organoleptik Warna d. Tekstur (Keadaan) e.Kadar Air (contoh padatan) f. Protein g. Kadar Abu yang Tidak Larut dalam Asam h. Timbal (Pb) i. Cadmium (Cd) j. Timah (Sn) k. Raksa/Merkuri (Hg) l. Arsen (As) m.Preparasi Logam (memilih satu preparasi untuk setiap logam) | 15.000 15.000 15.000 29.000 54.000 119.000 115.000 84.000 84.000 84.000 107.000 132.000 115.000 | 1/2 kg | |
| Total Harga | 1.936.000 | ||||
| 98 | Amplang Lomek | a. Organoleptik Bau b. Organoleptik Rasa c. Organoleptik Warna d. Kadar Air (contoh padatan) e. Abu Gravimetr f. Lemak Kasar g. Lemak Total h. Protein i. Timbal (Pb) j. Cadmium (Cd) k. Timah (Sn) l. Arsen (As) m. Preparasi Logam n. Masa Simpan (x15 Kadar Air) Padatan o. Abu tak Larut dalam Asam | 15.000 15.000 15.000 54.000 86.000 126.000 176.000 119.000 84.000 84.000 84.000 132.000 115.000 810.000 115.000 | 1/2 kg | |
| Total Harga | 2.030.000 | ||||
| 99 | Minyak Serai Wangi | a. Organoleptik Warna b. Organoleptik Bau c. Tampilan (Keadaan) d. Indeks Bias | 15.000 15.000 29.000 38.000 | 1/2 liter | |
| Total Harga | 97.000 | ||||
| 100 | Keripik Bawang | a. Kadar Air (contoh padatan) b. Karbohidrat c. Lemak Kasar d. Cadmium (Cd) e. Timbal (Pb) f. Raksa/Merkuri (Hg) g.Arsen (As) h. Protein i. Preparasi Logam (memilih satu preparasi untuk setiap logam) | 54.000 213.000 126.000 84.000 84.000 107.000 132.000 119.000 115.000 | 1/2 kg | |
| Total Harga | 1.034.000 | ||||
| 101 | Biskuit Belut | a. Organoleptik Warna b.Organoleptik Bau c. Organoleptik Rasa d. Kadar air (contoh padatan) e. Abu tidak larut dalam asam f. Protein g. Bilangan asam | 15.000 15.000 15.000 54.000 115.000 119.000 119.000 | 1/2 kg | |
| Total Harga | 452.000 | ||||
| 102 | Arang Karbon | a. Kadar Air (contoh padatan) b. Abu Gravimetri | 54.000 86.000 | 1 kg | |
| Total Harga | 140.000 | ||||
| 103 | Kopra | a. Kadar Air (contoh padatan) b. Minyak | 54.000 176.000 | 1 kg | |
| Total Harga | 230.000 | ||||
| 104 | Arang Alasan | a. Kadar Air (contoh padatan) b. Abu Gravimetri | 54.000 86.000 | 1 kg | |
| Total Harga | 140.000 | ||||
| 105 | Kacang Kedelai | a. Logam Raksa/Merkuri (Hg) b. Logam Arsen (As) c. Preparasi Logam (memilih satu preparasi untuk setiap logam) | 107.000 132.000 115.000 | 1/2 kg | |
| Total Harga | 354.000 | ||||
| 106 | Kacang Tanah | a. Logam Raksa/Merkuri (Hg) b. Logam Arsen (As) c. Preparasi Logam (memilih satu preparasi untuk setiap logam) | 107.000 132.000 115.000 | 1/2 kg | |
| Total Harga | 354.000 | ||||
| 107 | Kacang Hijau | a. Logam Raksa/Merkuri (Hg) b. Logam Arsen (As) c. Preparasi Logam (memilih satu preparasi untuk setiap logam) | 107.000 132.000 115.000 | 1/2 kg | |
| Total Harga | 354.000 | ||||
| 108 | Jagung | a. Logam Raksa/Merkuri (Hg) b. Logam Arsen (As) c. Preparasi Logam (memilih satu preparasi untuk setiap logam) | 107.000 132.000 115.000 | 1 kg | |
| Total Harga | 354.000 | ||||
| 109 | Kangkung | a. Logam Raksa/Merkuri (Hg) b. Logam Arsen (As) c. Preparasi Logam (memilih satu preparasi untuk setiap logam) | 107.000 132.000 115.000 | 1/2 kg | |
| Total Harga | 354.000 | ||||
| 110 | Bayam | a. Logam Raksa/Merkuri (Hg) b. Logam Arsen (As) c. Preparasi Logam (memilih satu preparasi untuk setiap logam) | 107.000 132.000 115.000 | 1/2 kg | |
| Total Harga | 354.000 | ||||
| 111 | Daun Singkong | a. Logam Raksa/Merkuri (Hg) b. Logam Arsen (As) c. Preparasi Logam(memilih satu preparasi untuk setiap logam) | 107.000 132.000 115.000 | 1/2 kg | |
| Total Harga | 354.000 | ||||
| 112 | Udang Segar | a. Organoleptik Bau b. Logam Raksa/Merkuri (Hg) c. Preparasi Logam (memilih satu preparasi untuk setiap logam) d. Tekstur (Keadaan) | 15.000 107.000 115.000 29.000 | 1 kg | |
| Total Harga | 266.000 | ||||
| 113 | Pisang Salai | a. Organoleptik Bau b. Organoleptik Rasa c. Organoleptik Warna d. Kadar Air (contoh padatan) e. Abu Gravimetri f. Gula Sukrosa g. Timbal (Pb) h. Tembaga (Cu) i. Seng (Zn) j. Raksa/Merkuri (Hg) k. Arsen (As) l. Preparasi Logam (memilih satu preparasi untuk setiap logam) | 15.000 15.000 15.000 54.000 86.000 219.000 84.000 84.000 84.000 107.000 132.000 115.000 | 1 kg | |
| Total Harga | 1.010.000 | ||||
| 114 | Abon Ikan Parang | a.Organoleptik Warna b. Organoleptik Bau c. Organoleptik Rasa d. Keadaan (Tekstur) e. Kadar Air (contoh padatan) f. Protein g. Cadmium (Cd) h. Timbal (Pb) i. Raksa/Merkuri (Hg) j. Arsen (As) k. Timah (Sn) l. Preparasi Logam (memilih satu preparasi untuk setiap logam) m. Kenampakan | 15.000 15.000 15.000 29.000 54.000 119.000 84.000 84.000 107.000 132.000 84.000 115.000 15.000 | 1/4 kg | |
| Total Harga | 868.000 | ||||
| 115 | Kue Kacang | a.Organoleptik Warna b. Organoleptik Bau c. Organoleptik Rasa d. Kadar Air (contoh padatan) e. Abu tidak Larut dalam Asam f. Protein g. Bilangan/Derajat Asam h. Timbal (Pb) i. Cadmium (Cd) j. Timah (Sn) k. Raksa/Merkuri (Hg) l. Arsen (As) m. Preparasi Logam (memilih satu preparasi untuk setiap logam) | 15.000 15.000 15.000 54.000 115.000 119.000 119.000 84.000 84.000 84.000 107.000 132.000 115.000 | 1/4 kg | |
| Total Harga | 1.055.000 | ||||
| 116 | Permen Agar-Agar Jely | a. Organoleptik Bau b. Organoleptik Rasa c. Organoleptik Warna d. Keadaan (Tekstur) e. Gula Sukrosa f. Timbal (Pb) g. Tembaga (Cu) h. Seng (Zn) i. Timah (Sn) j. Arsen (As) k. Preparasi Logam (memilih satu preparasi untuk setiap logam) l. Bentuk | 15.000 15.000 15.000 29.000 219.000 84.000 84.000 84.000 84.000 132.000 115.000 15.000 | 1/4 kg | |
| Total Harga | 891.000 | ||||
| 117 | Kacang Tojin | a. Organoleptik Bau b. Organoleptik Rasa c. Organoleptik Warna d. Keadaan (Tekstur) e. Bahan Asing f. Abu tidak Larut dalam Asam g. Protein h. Timbal (Pb) i. Cadmium (Cd) j. Timah (Sn) k. Raksa/Merkuri (Hg) l. Arsen (As) m. Preparasi Logam (memilih satu preparasi untuk setiap logam) | 15.000 15.000 15.000 29.000 45.000 115.000 119.000 84.000 84.000 84.000 107.000 132.000 115.000 | 1/2 kg | |
| Total Harga | 959.000 | ||||
| 118 | Minuman Kopi | a. Organoleptik Warna b. Organoleptik Bau c. Organoleptik Rasa d. Timbal (Pb) e. Cadmium (Cd) f. Timah (Sn) g. Raksa/Merkuri (Hg) h. Arsen (As) i. Preparasi Logam(memilih satu preparasi untuk setiap logam) | 15.000 15.000 15.000 84.000 84.000 84.000 107.000 132.000 115.000 | 1/4 kg | |
| Total Harga | 651.000 | ||||
| 119 | Pakan Ikan Lele | a. Karbohidrat b. Lemak Total c. Serat Kasar d. Protein e. Kadar Air (contoh padatan) f. Abu Gravimetri | 213.000 176.000 138.000 119.000 54.000 86.000 | 1 kg | |
| Total Harga | 786.000 | ||||
| 120 | Pupuk TSP | a.Fosfor Total | 129.000 | 1 kg | |
| Total Harga | 129.000 | ||||
| 121 | Susu Kambing | a. Timbal (Pb) b. Preparasi Logam (memilih satu preparasi untuk setiap logam) | 84.000 115.000 | 1 liter | |
| Total Harga | 199.000 | ||||
| 122 | Sambel Terasi | a. Keadaan (Jamur) b. Kadar Air (contoh padatan) | 29.000 54.000 | 1/4 kg | |
| Total Harga | 83.000 | ||||
| 123 | Minyak Kelapa Mentah | a. Asam Lemak Bebas b. Bilangan Iod | 119.000 170.000 | 1 liter | |
| Total Harga | 289.000 | ||||
| 124 | Ikan Bulan-Bulan | a. Raksa/Merkuri (Hg) b. Timbal (Pb) c. Cadmium (Cd) d. Arsen (As) e. Preparasi Logam (memilih satu preparasi untuk setiap logam) | 107.000 84.000 84.000 132.000 115.000 | 1 kg | |
| Total Harga | 522.000 | ||||
| 125 | Tempe | a. Formalin | 60.000 | 1/2 kg | |
| Total Harga | 60.000 | ||||
| 126 | Ubi | a. Protein | 119.000 | 1 kg | |
| Total Harga | 119.000 | ||||
| 127 | Kue Retak | a. Kadar Air (contoh padatan) | 54.000 | 1/4 kg | |
| Total Harga | 54.000 | ||||
| 128 | Garam Diet | a. Kadar Air (contoh padatan) | 54.000 | 1/4 kg | |
| Total Harga | 54.000 | ||||
| 129 | Bakso Ayam | a. Protein | 119.000 | 1/2 kg | |
| Total Harga | 119.000 | ||||
| 130 | Pakan Ikan Lele | a. Kadar Air (contoh padatan) b. Abu Gravimetri c. Protein d. Lemak Total e. Serat Kasar | 54.000 86.000 119.000 176.000 138.000 | 1 kg | |
| Total Harga | 573.000 | ||||
| 131 | Siomay Ikan | a. Protein | 119.000 | 1/2 kg | |
| Total Harga | 119.000 | ||||
| 132 | Sempol Ayam | a. Protein | 119.000 | 1/2 kg | |
| Total Harga | 119.000 |
Direktori Pelanggan
Direktori Pelanggan
Tabel Direktori Pelanggan ini memuat data daftar pelanggan pengujian BSPJI Pekanbaru.
| No | Nama Perusahaan/Isntansi |
|---|---|
| 1 | Akademi Kesehatan John Paul II |
| 2 | Aneka Kerupuk Ummi |
| 3 | Berkah Bersama Snack |
| 4 | BUMDesa Batu Bernai Keritang |
| 5 | BUMDesa Berkah Bersama Seresam |
| 6 | CV. Adyka Jaya Bersama |
| 7 | CV. Anma Mineral |
| 8 | CV. Anugerah Prima Lestari |
| 9 | CV. Asean Jaya |
| 10 | CV. Asmira |
| 11 | CV. Baja Diva Manufaktur |
| 12 | CV. Haha Kristal |
| 13 | CV. Hanisun Gulden Riau |
| 14 | CV. Herin Natuna |
| 15 | CV. Hidayah Alam Tirta Ilahi |
| 16 | CV. Jelajah Alam |
| 17 | CV. Mutiara Gemilang |
| 18 | CV. Mutiara Gemilang Indonesia |
| 19 | CV. Reyhan Jaya Mandiri |
| 20 | CV. Tani Sejahtera Perkasa |
| 21 | CV. Tirta Dua Bersaudara |
| 22 | CV. Tirta Dua Saudara |
| 23 | CV. Wawa Group |
| 24 | Dapoer Mama Dinda |
| 25 | Dinas Kesehatan Kab. Indragiri Hilir |
| 26 | DISPERINDAG Kab. Indragiri Hulu |
| 27 | Disperindag Provinsi Riau |
| 28 | Emak CW |
| 29 | Healthy Honey Indonesia |
| 30 | IMFORTIS Enterprise Kommanditbolag |
| 31 | Institut Kesehatan Payung Negeri |
| 32 | Institut Teknologi Perkebunan Pelalawan Indonesia |
| 33 | KLT BSN Riau |
| 34 | Koperasi Produsen Syariah Zes Patri Indonesia (Kopsyah Patrindo) |
| 35 | Kopsilva |
| 36 | KWT Bina Karya Mandiri |
| 37 | Naily Nazmi Dara Kasibu – SMKN 2 Pekanbaru |
| 38 | Politeknik KP Dumai |
| 39 | Politeknik Negeri Sriwijaya |
| 40 | Poltekkes Kemenkes |
| 41 | PT. Adhitya Serayakorita |
| 42 | PT. Antromeda Visi Tama |
| 43 | PT. Arara Abadi |
| 44 | PT. Biotech Fertilizer Indonesia |
| 45 | PT. Cakra Alam Sejati |
| 46 | PT. Dwika Karya Sukses |
| 47 | PT. Envitec Multi Indonesia |
| 48 | PT. Golden Seed Energy Nusantara |
| 49 | PT. Inaraya Sukses Pratama |
| 50 | PT. Indonesia Ionized Mineral Water |
| 51 | PT. Intan Sejati Andalan |
| 52 | PT. Jaya Agro Mandiri |
| 53 | PT. Mahady Teknologi Riau |
| 54 | PT. Makmur Andalan Sawit |
| 55 | PT. Makmur Palma Lestari |
| 56 | PT. Multi TeraIndo |
| 57 | PT. Mutu Agung Lestari |
| 58 | PT. Mutuagung Lestari |
| 59 | PT. Omah Klanceng Urip |
| 60 | PT. Pelita Pangan Andalan |
| 61 | PT. Perdana Sawit Sukses |
| 62 | PT. Putibuana Maju Jaya |
| 63 | PT. Ramos Ganda Group |
| 64 | PT. Sawit Khatulistiwa Nusantara |
| 65 | PT. Sentana Adidaya Pratama |
| 66 | PT. Suriandari Cemerlang Abadi |
| 67 | PT. Surya Palma Sejahtera |
| 68 | PT. Tirta Emas Kemasindo |
| 69 | PT. Tribhakti Inspektama Dumai |
| 70 | PT. Vios Tirta Permata |
| 71 | PT. Virgo Intika Natura |
| 72 | PT. Wahana Tirta Milenia |
| 73 | PT. Wilmar Nabati Indonesia |
| 74 | PT. Yuni Bersaudara Sejahtera |
| 75 | Sentra IKM Kelapa Desa Resang |
| 76 | Sindi Prayoga – Universitas Riau |
| 77 | SMA Islam Asshofa |
| 78 | SMAN 1 Pekanbaru |
| 79 | SMK Farmasi Ikasari Pekanbaru |
| 80 | SMKN 1 Lubuk Dalam |
| 81 | SMKN 1 Pangkalan Kerinci |
| 82 | SMKN 2 Pekanbaru |
| 83 | SMP Islam Asshofa |
| 84 | SMPN 13 Pekanbaru |
| 85 | UD. Asia Jaya |
| 86 | UD. Indra Agung |
| 87 | Uenak Food |
| 88 | UIN Suska Riau |
| 89 | Universitas Abdurrab |
| 90 | Universitas Bung Hatta |
| 91 | Universitas Gadjah Mada |
| 92 | Universitas Hang Tuah |
| 93 | Universitas Islam Riau |
| 94 | Universitas Lancang Kuning |
| 95 | Universitas Muhammadiyah Riau |
| 96 | Universitas Negeri Jakarta |
| 97 | Universitas Negeri Padang |
| 98 | Universitas Pakuan |
| 99 | Universitas Riau |
| 100 | Wahyu – Universitas Abdurrab |
| 101 | Warisan Alam |