Lembaga Sertifikasi Produk
Sertifikasi produk adalah sarana untuk memberikan jaminan bahwa produk memenuhi persyaratan yang ditentukan dalam standar dan dokumen normatif lainnya. Sertifikasi SPPT-SNI adalah sertifikasi bagi produsen yang akan mencantumkan tanda/logo SNI pada produknya. Proses SPPT-SNI ini harus memenuhi aspek administratif dan teknis sesuai SNI yang dirujuk.
Sertifikat Akreditasi LSPro BSPJI Pekanbaru

Ruang Lingkup LSPro BSPJI Pekanbaru
| No | Komoditi | Pangan SNI | Regulasi | Skema |
|---|---|---|---|---|
| 1 | Minyak Goreng Sawit | SNI 7709:2015 | Peraturan Menteri Perindustrian No. 46 Tahun 2019 – Tipe 4/5 | Skema Sertifikasi Minyak Goreng Sawit – LSPro BSPJI Pekanbaru |
| 2 | Virgin Coconut Oil | SNI 7381:2008 | Tipe 4/5 | Skema Sertifikasi Minyak Kelapa Virgin (VCO) – LSPro BSPJI Pekanbaru |
| 3 | Air Mineral | SNI 3553:2015 | Peraturan Menteri Perindustrian No. 78/M-IND/PER/11/2016 – Tipe 4/5 | Skema Sertifikasi Air Mineral – LSPro BSPJI Pekanbaru |
| 4 | Air Demineral | SNI 6241:2015 | Peraturan Menteri Perindustrian No. 78/M-IND/PER/11/2016 – Tipe 4/5 | Skema Sertifikasi Air Demineral – LSPro BSPJI Pekanbaru |
| 5 | Garam Konsumsi Beriodium | SNI 3556:2016 SNI 01-3556-2000 | Tipe 1b/3/5 Permenperin No. 29/M-IND/SK/1995 | Skema Sertifikasi Garam Konsumsi Beriodium – LSPro BSPJI Pekanbaru |
| 6 | Madu | SNI 8664:2018 | Peraturan BSN Nomor 1 Tahun 2020 – Tipe 3/4/5 | Skema Sertifikasi Madu – LSPro BSPJI Pekanbaru |
| 7 | Pupuk Organik Padat | SNI 7763-2018 | Peraturan BSN Nomor 4 Tahun 2021 Lampiran XXXIII – Tipe 4/5 | Skema Sertifikasi Pupuk Organik Padat – LSPro BSPJI Pekanbaru |
| 8 | Pupuk NPK Padat | SNI 2803:2012 | Permenperin Nomor 08/M-IND/PER/2/2014 Tipe 1b/5 | Skema Sertifikasi Pupuk NPK Padat – LSPro BSPJI Pekanbaru |
| 9 | Pupuk Urea | SNI 2801:2010 | Permenperin Nomor 106/M-IND/PER/11/2015 Tipe 1b/5 | Skema Sertifikasi Pupuk Urea – LSPro BSPJI Pekanbaru |
Alur Sertifikasi Produk
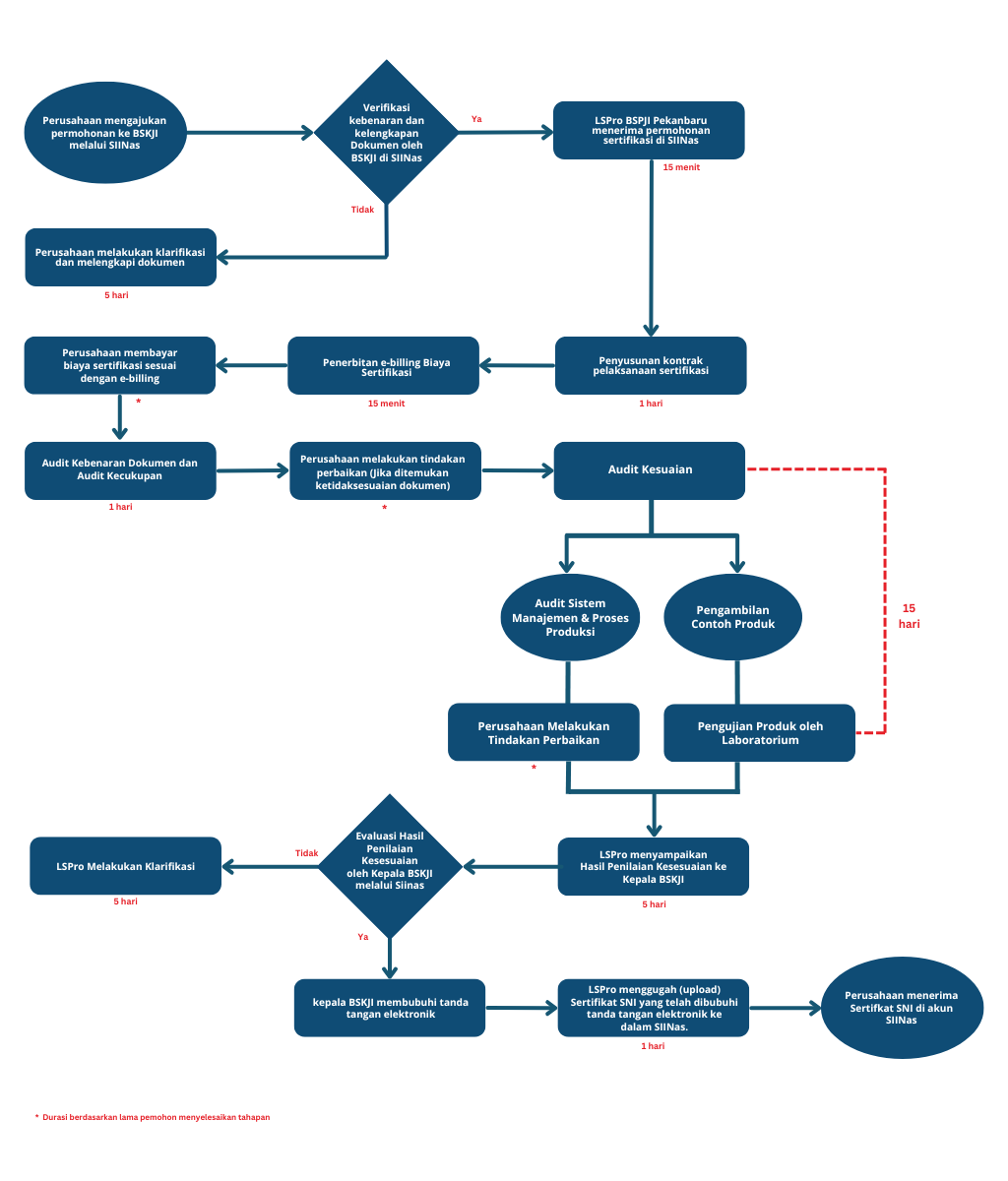
1. SNI Wajib
Proses sertifikasi SNI Wajib diperlukan untuk produk yang diatur regulasi. Meliputi permohonan, audit, pengujian, dan evaluasi sebelum sertifikat diterbitkan. Sertifikat ini wajib dimiliki agar produk dapat diedarkan dimana pengajuan permohonan melaluis SIINAS dengan alur sebagai berikut :

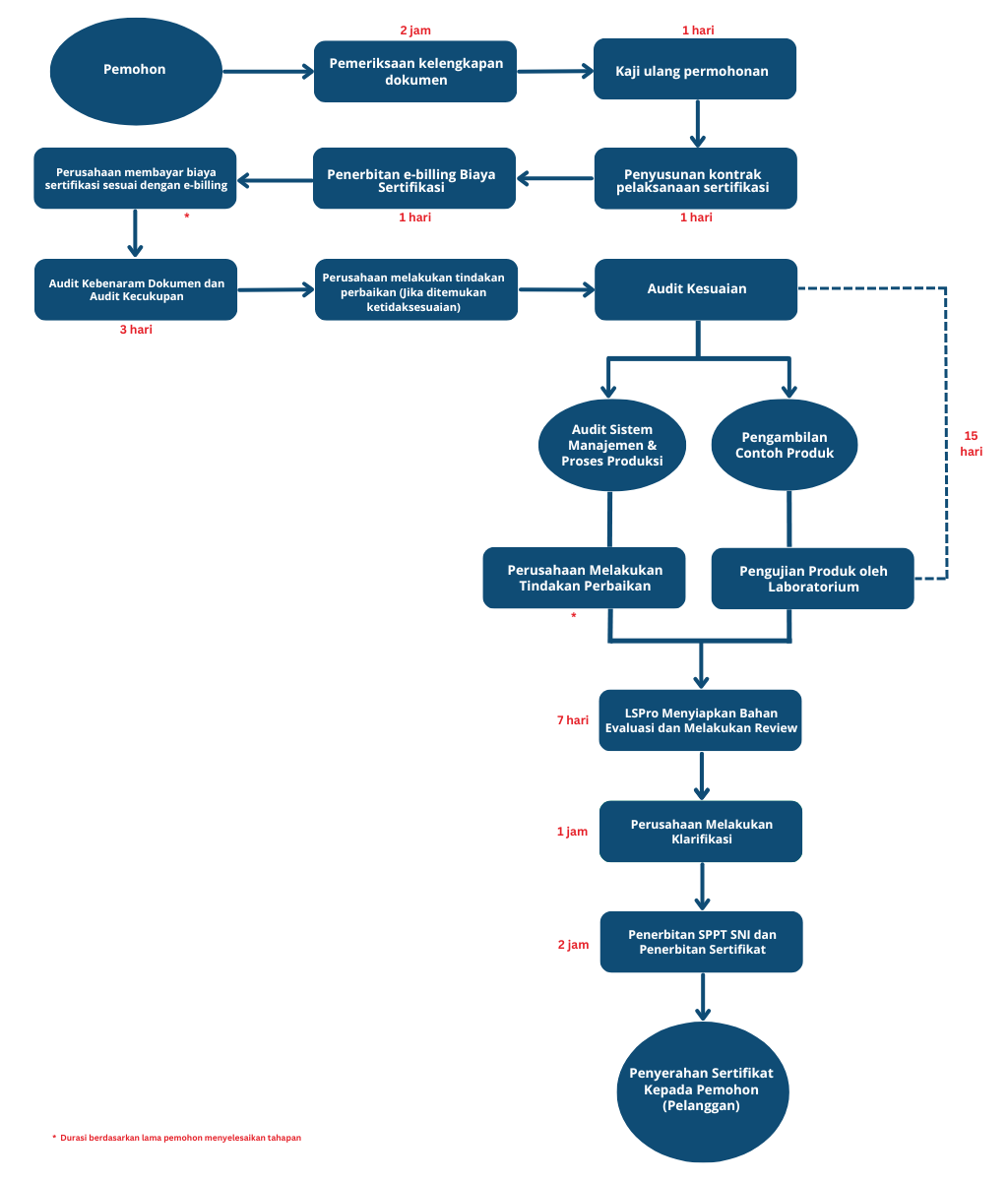
2. SNI Sukarela
Sertifikasi SNI Sukarela dilakukan atas inisiatif pelaku usaha untuk meningkatkan mutu dan daya saing produk. Prosesnya serupa dengan SNI Wajib, untuk mengajukan permohonan melalui Formulir Digital dengan alur berikut:

Dokumen Persyaratan
Permohonan pengajuan sertifikasi produk dapat dilakukan dengan mengisi formulir permohnan pada link berikut Pengajuan Permohonan SPPT SNI.
Berikut dokumen persyaratan yang dibutuhkan dalam sertifikasi produk:
[table “” not found /]
Tarif Sertifikasi Produk
Tarif Layanan Sertfikasi SPPT SNI LSPro BSPJI Pekanbaru mengacu pada Peraturan Pemerintah Nomor 54 Tahun 2021 tentang Jenis dan Tarif atas jenis Penerimaan Negara Bukan Pajak (PNBP) yang berlaku pada Kementerian Perindustrian.
Direktori Pelanggan
LS-F-7-1-0-9-R2-Direktori-Perusahaan-Pemegang-SPPT-SNI-filled-Copy