Layanan Laboratorium Lingkungan BSPJI Pekanbaru
Laboratorium lingkungan BSPJI Pekanbaru menyediakan layanan pengujian kualitas lingkungan bagi pelaku industri untuk memastikan kegiatan usaha berjalan sesuai dengan ketentuan baku mutu lingkungan yang berlaku. Layanan ini mencakup wilayah Provinsi Riau dan Provinsi Kepulauan Riau (Kepri).
Terakreditasi KAN (ISO/IEC 17025):
Laboratorium kami telah bersertifikat akreditasi KAN sebagai pengakuan kompetensi pengujian dengan tingkat keandalan hasil yang tinggi.
Ruang Lingkup Pengujian Lingkungan
Kami melayani pengujian berbagai parameter lingkungan, antara lain:
- Air Permukaan: Pemantauan kualitas air sungai dan waduk.
- Air Limbah: Pengujian baku mutu limbah industri.
- Air Higiene Sanitasi: Kualitas air untuk kebutuhan operasional.
- Udara Ambien: Pemantauan kualitas udara di area sekitar.
- Kebisingan, Kebauan, Getaran & Pencahayaan: Pengujian lingkungan kerja.
- Udara Emisi (Sumber Bergerak & Tidak Bergerak): Uji emisi kendaraan dan cerobong pabrik.
Wilayah Layanan: Pekanbaru, Dumai, Batam, Tanjung Pinang, Bintan, Karimun, dan seluruh wilayah Riau serta Kepulauan Riau.
Dokumen Legalitas dan Akreditasi

Sertifikat Akreditasi KAN Laboratorium Pengujian Lingkungan
Surat Keputusan Registrasi Kementerian Lingkungan Hidup:
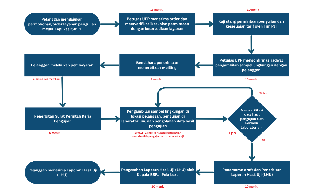
Alur Pengujian
Layanan Pengujian Lingkungan dapat diakses melalui menu Layanan Informasi pada Sistem Informasi Pelayanan Publik Terpadu (SIPPT) yang tersedia di halaman beranda website atau, dapat langsung diakses melalui tautan berikut: SIPPT Pelanggan.
Alur layanan pengujian dapat dilihat pada gambar di bawah ini:
Parameter dan Tarif Pengujian Air Permukaan
Berikut parameter dan tarif layanan pengujian Air Permukaan sesuai PP No 22 Tahun 2021 Lampiran VI yang ada di BSPJI Pekanbaru :
| No | Parameter | Metode Uji | Akreditasi | Tarif (Rp) |
|---|---|---|---|---|
| 1 | Suhu | SNI 06-6989.23-2005 | Ya | 20,000 |
| 2 | pH | SNI 6989.11:2019 | Ya | 20,000 |
| 3 | BOD5 | SNI 6989.72:2009 | Ya | 116,000 |
| 4 | COD | SNI 6989.2:2019 | Ya | 138,000 |
| 5 | Padatan Tersuspensi Total (TSS) | SNI 6989.3:2019 | Ya | 33,000 |
| 6 | Padatan Terlarut Total (TDS) | SNI 6989.27:2019 | Ya | 39,000 |
| 7 | Minyak dan Lemak | SNI 6989.10:2011 | Ya | 193,000 |
| 8 | Amonia | SNI 06-6989.30-2005 | Ya | 111,000 |
| 9 | Nitrogen Organik | IK.PKK-MU.00.81 | Ya | 77,000 |
| 10 | Daya hantar listrik (DHL) | SNI 6989.1:2019 | Ya | 39,000 |
| 11 | Oksigen terlarut (DO) | SNI 06-2425-1991 | Ya | 39,000 |
| 12 | Warna (spektrofotometri) | SNI 6989.80:2011 | Ya | 56,000 |
| 13 | Nitrat (sebagai N) | IK.PKK-MU.07.82 | Ya | 49,000 |
| 14 | Nitrit (sebagai N) | SNI 06-6989.9-2004 | Ya | 49,000 |
| 15 | Sulfat (SO4) | SNI 6989.20:2019 | Ya | 49,000 |
| 16 | Klorida | SNI 6989.19:2009 | Ya | 70,000 |
| 17 | Fluorida (F) | IK.PKK-MU.07.130 | Tidak | 183,000 |
| 18 | Sianida (CN) | IK | Tidak | 79,000 |
| 19 | Klorin bebas | IK.PKK-MU.07.131 | Tidak | 59,000 |
| 20 | Merkuri (Hg) terlarut | SNI 6989-78:2019 | Ya | 223,000 |
| 21 | Besi (Fe) terlarut | SNI 6989.84:2019 | Ya | 225,000 |
| 22 | Mangan (Mn) terlarut | SNI 6989.84:2019 | Ya | 215,000 |
| 23 | Seng (Zn) terlarut | SNI 6989.84:2019 | Ya | 225,000 |
| 24 | Tembaga (Cu) terlarut | SNI 6989.84:2019 | Ya | 225,000 |
| 25 | Kadmium (Cd) terlarut | SNI 6989.84:2019 | Tidak | 215,000 |
| 26 | Timbal (Pb) terlarut | SNI 6989.84:2019 | Tidak | 199,000 |
| 27 | Kromium heksavalen (Cr-VI) | IK.PKK-MU.07.127 | Ya | 171,000 |
| 28 | Kekeruhan | SNI 06-6989.25-2005 | Ya | 45,000 |
| 29 | Total Coliform | APHA 24th Edition 9221 B | Ya | 137,000 |
| 30 | Fecal coliform | APHA 24th Edition 9221 E | Ya | 137,000 |
Parameter dan Tarif Pengujian Air Limbah
Berikut parameter dan tarif layanan pengujian Air Limbah sesuai Permen LH No 5 Tahun 2014 Lampiran XLIII atau Permen LHK No 68 Tahun 2016 yang ada di BSPJI Pekanbaru :
| No | Parameter | Metode Uji | Akreditasi | Tarif |
|---|---|---|---|---|
| 1 | Suhu | SNI 06-6989.23-2005 | Ya | 20,000 |
| 2 | TSS | SNI 6989.3:2019 | Ya | 33,000 |
| 3 | pH | SNI 6989.11:2019 | Ya | 20,000 |
| 4 | BOD5 | SNI 6989.72:2009 | Ya | 116,000 |
| 5 | COD | SNI 6989.2:2019 | Ya | 138,000 |
| 6 | TDS | SNI 6989.27:2019 | Ya | 39,000 |
| 7 | Amoniak/NH3 | SNI 06-6989.30-2005 | Ya | 111,000 |
| 8 | Minyak dan Lemak | SNI 6989.10:2011 | Ya | 193,000 |
| 9 | Nitrogen organik | IK.PKK-MU.00.81 | Ya | 77,000 |
| 10 | DHL | SNI 6989.1:2019 | Ya | 137,000 |
| 11 | DO | SNI 06-2425-1991 | Ya | 39,000 |
| 12 | Total Coliform | APHA 24th Edition 9221 B | Ya | 137,000 |
| 13 | Preparasi Contoh per sampel | per sampel | 83,000 |
Parameter dan Tarif Pengujian Air untuk keperluan higiene dan sanitasi
Berikut parameter dan tarif layanan pengujian Air untuk keperluan higiene dan sanitasi sesuai Permenkes No 2 Tahun 2023 yang ada di BSPJI Pekanbaru :
| No | Parameter | Metode Uji | Akreditasi | Tarif |
|---|---|---|---|---|
| 1 | Bau | SNI 3554:2015 butir 3.2.1 | Ya | 28,000 |
| 2 | Suhu | SNI 06-6989.23-2005 | Ya | 20,000 |
| 3 | pH | SNI 6989.11:2019 | Ya | 20,000 |
| 4 | TDS | SNI 6989.27:2019 | Ya | 39,000 |
| 5 | Warna (spektrofotometri) | SNI 6989.80:2011 | Ya | 56,000 |
| 6 | Nitrat (sebagai NO3) | IK.PKK-MU.07.82 | Ya | 49,000 |
| 7 | Nitrit (sebagai NO2) | SNI 06-6989.9-2004 | Ya | 49,000 |
| 8 | Besi (Fe) terlarut | SNI 6989.84:2019 | Ya | 225,000 |
| 9 | Mangan (Mn) terlarut | SNI 6989.84:2019 | Ya | 215,000 |
| 10 | Kromium heksavalen (Cr-VI) | IK.PKK-MU.07.127 | Ya | 56,000 |
| 11 | Kekeruhan | SNI 06-6989.25-2005 | Ya | 45,000 |
| 12 | Total Coliform | SNI 3554: 2015 butir 3.28.2 | Ya | 137,000 |
| 13 | Escherichia coli | SNI 3554: 2015 butir 3.28.2 | Ya | 193,000 |
Parameter dan Tarif Pengujian Udara Ambien
Berikut parameter dan tarif layanan pengujian Udara Ambien sesuai Peraturan Pemerintah (PP) Nomor 22 Tahun 2021 yang ada di BSPJI Pekanbaru :
| No | Parameter | Metode Uji | Akreditasi | Tarif |
|---|---|---|---|---|
| 1 | Partikulat TSP | SNI 7119-3:2017 | Ya | 880,000 |
| 2 | Partikulat PM 10 | IK.PKK-MU.07.125 | Tidak | 880,000 |
| 3 | Partikulat PM 2,5 | IK.PKK-MU.07.125 | Tidak | 880,000 |
| 4 | Sulfur dioksida (SO2) | SNI 7119-7:2017 | Ya | 330,000 |
| 5 | Karbon monoksida (CO) | IK.PKK-MU.07.125 | Ya | 239,000 |
| 6 | Nitrogen dioksida (NO2) | SNI 7119-2:2017 / IK.PKK-MU.07.125 | Ya | 220,000 |
| 7 | Oksidan fotokimia (Ox) sebagai Ozon (O3) | IK.PKK-MU.07.125 | Ya | 140,000 |
| 8 | Hidrokarbon Non Metana (NMHC) | IK.PKK-MU.07.125 | Ya | 330,000 |
| 9 | Timbal (Pb) | SNI 7119-4:2017 | Ya | 550,000 |
| 10 | Amonia (NH3) | SNI 19-7119.1-2005 | Tidak | 140,000 |
| 11 | Suhu | 30,000 | ||
| 12 | Koordinat | 39,000 | ||
| 13 | Kelembaban | 44,000 | ||
| 14 | Tekanan Udara | 30,000 | ||
| 15 | Arah Kecepatan Angin | 77,000 |
Parameter dan Tarif Pengujian Kebisingan, Kebauan, Getaran & Cahaya
Berikut tarif layanan pengujian Kebisingan, Kebauan, Getaran & Cahaya yang ada di BSPJI Pekanbaru :
| No | Jenis Pengujian | Baku Mutu | Parameter | Metode Uji | Akreditasi | Tarif |
|---|---|---|---|---|---|---|
| 1 | Kebisingan | KepmenLH 48 Tahun 1996 | Tingkat kebisingan lingkungan | SNI 8427:2017 | Ya | 550,000 |
| 2 | Kebisingan | Permenaker No 5 Tahun 2018 | Intensitas kebisingan di tempat kerja | SNI 7231:2009 | Ya | 88,000 |
| 3 | Pencahayaan | Permenaker No 5 Tahun 2018 | Intensitas pencahayaan di tempat kerja | SNI 7062:2019 | Ya | 220,000 |
| 4 | Getaran Lingkungan | Lampiran I Keputusan Menteri Negara Lingkungan Hidup No. 49 Tahun 1996 Tanggal 25 November 1996 | Getaran | SNI 7062:2019 | Tidak | 330,000 |
Parameter dan Tarif Pengujian Emisi Sumber Bergerak
Berikut tarif layanan pengujian Udara Emisi Sumber Bergerak sesuai PermenLHK No.8 Tahun 2023 yang ada di BSPJI Pekanbaru :
| No | Parameter | Metode Uji | Akreditasi | Tarif |
|---|---|---|---|---|
| 1 | Hidrocarbon (HC) | SNI 19-7118.1-2005 | Tidak | 330,000 |
| 2 | Karbon Monoksida (CO) | SNI 19-7118.1-2005 | Tidak | 193,000 |
| 3 | Opasitas | SNI 19-7118.2-2005 | Tidak | 100,000 |
Parameter dan Tarif Pengujian Emisi Sumber Tidak Bergerak
Berikut tarif layanan pengujian Udara Emisi Sumber Tidak Bergerak sesuai PermenLHK No 11 Tahun 2021 Lampiran I yang ada di BSPJI Pekanbaru :
| No | Parameter | Metode Uji | Akreditasi | Tarif |
|---|---|---|---|---|
| 1 | Opasitas | SNI 19-7117.11-2005 | Ya | 100,000 |
| 2 | Karbon monoksida (CO) | SNI 7117-21: 2021 | Ya | 193,000 |
| 3 | Karbon dioksida (CO2) | SNI 7117-21: 2021 | Ya | 193,000 |
| 4 | Oksigen (O2) | SNI 7117-21: 2021 | Ya | 150,000 |
| 5 | Sulfur dioksida (SO2) | IK.PKK-MU.07.132 | Ya | 330,000 |
| 6 | Nitrogen oksida (NOx) | IK.PKK-MU.07.132 | Ya | 330,000 |
| 7 | Kecepatan alir | SNI 7117-21: 2021 | Ya | 660,000 |
| 8 | Total partikulat | SNI 19-7118.3-2005 | Tidak | 660,000 |
